HOME   LIST
‹–   –›

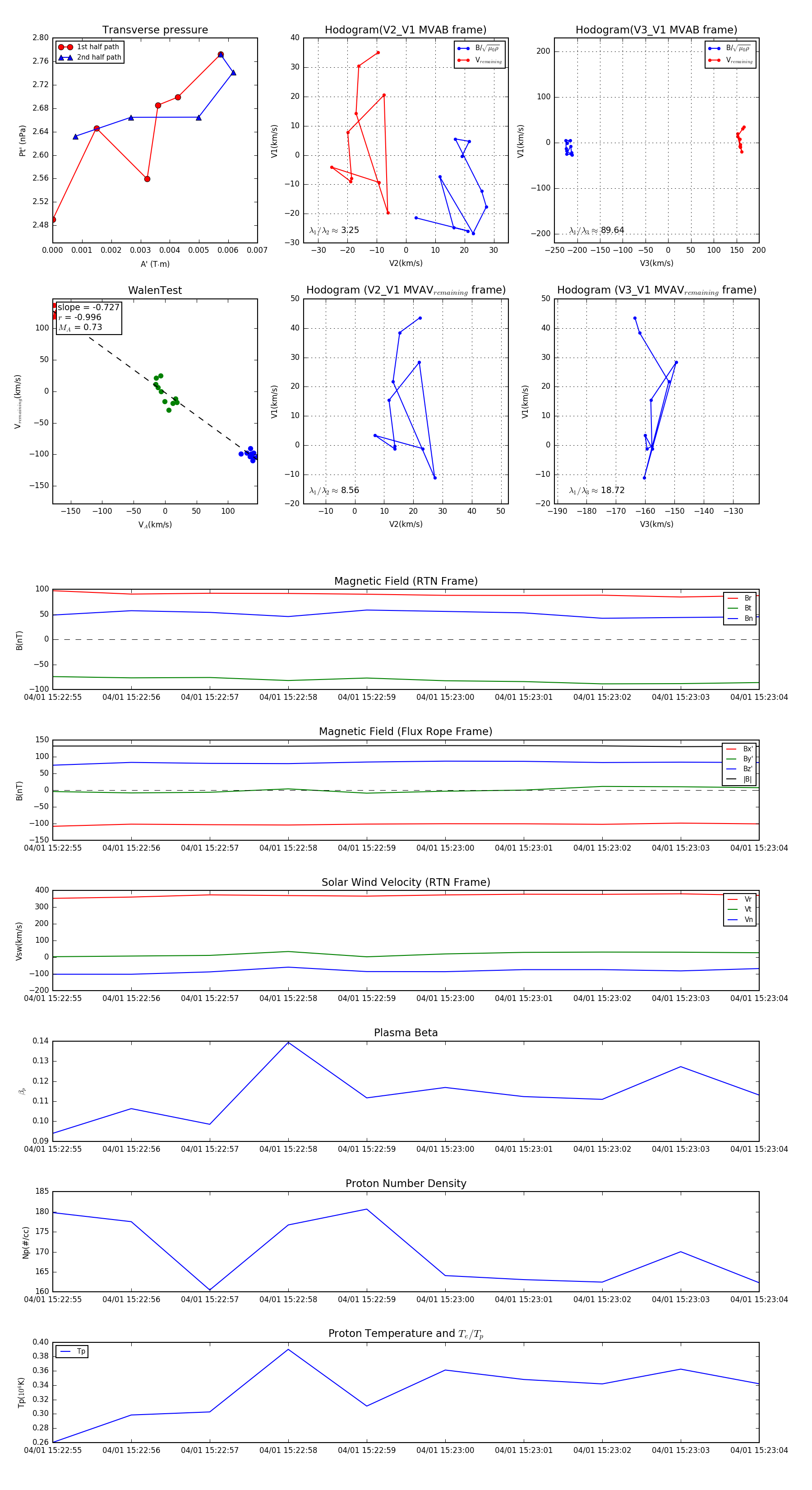
Flux Rope in 2024

Flux Rope Event 2024-04-01 15:22:55 ~ 2024-04-01 15:23:04 (10 seconds)


plot