HOME   LIST
‹–   –›

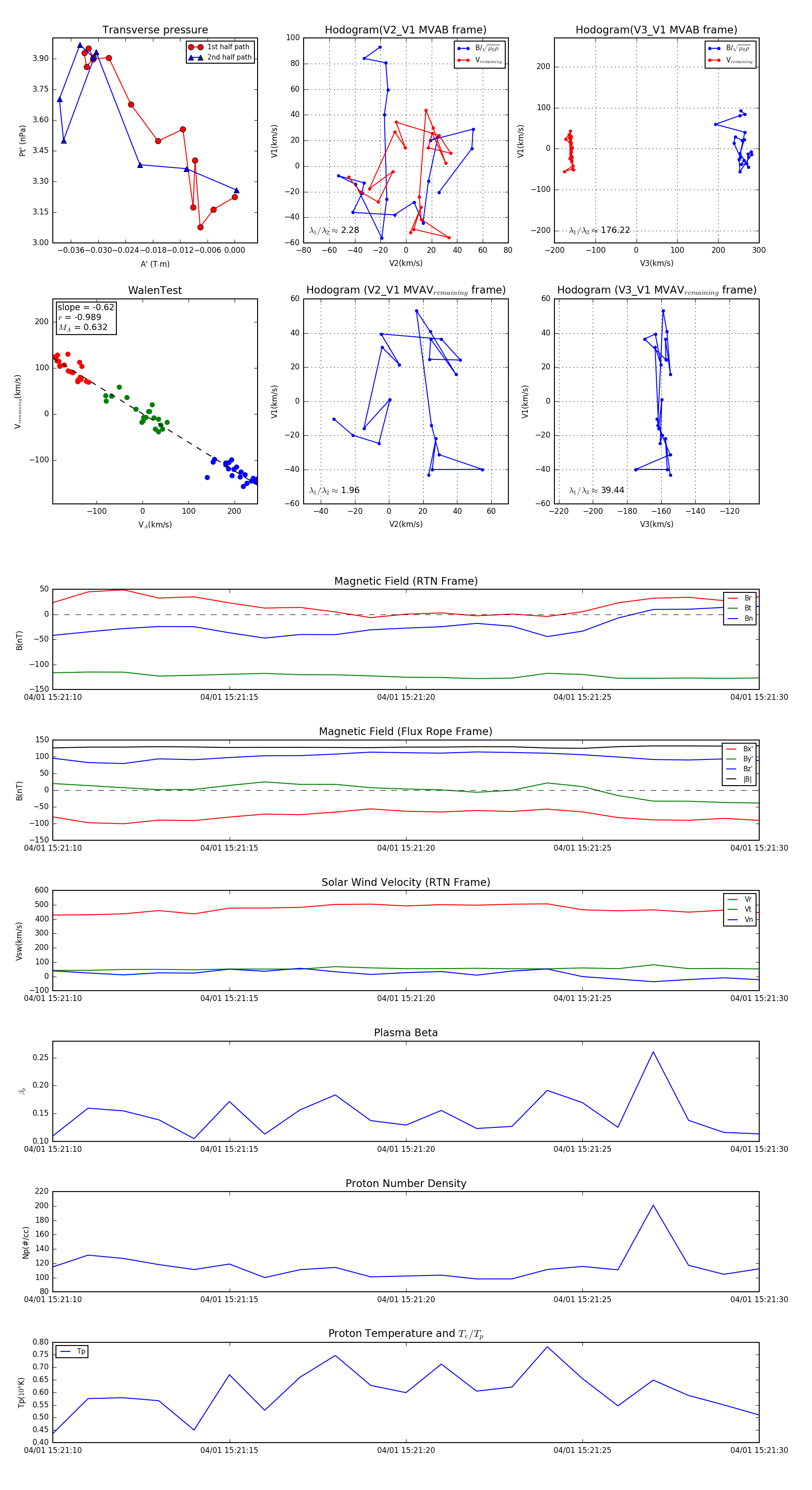
Flux Rope in 2024

Flux Rope Event 2024-04-01 15:21:10 ~ 2024-04-01 15:21:30 (21 seconds)


plot