HOME   LIST
‹–   –›

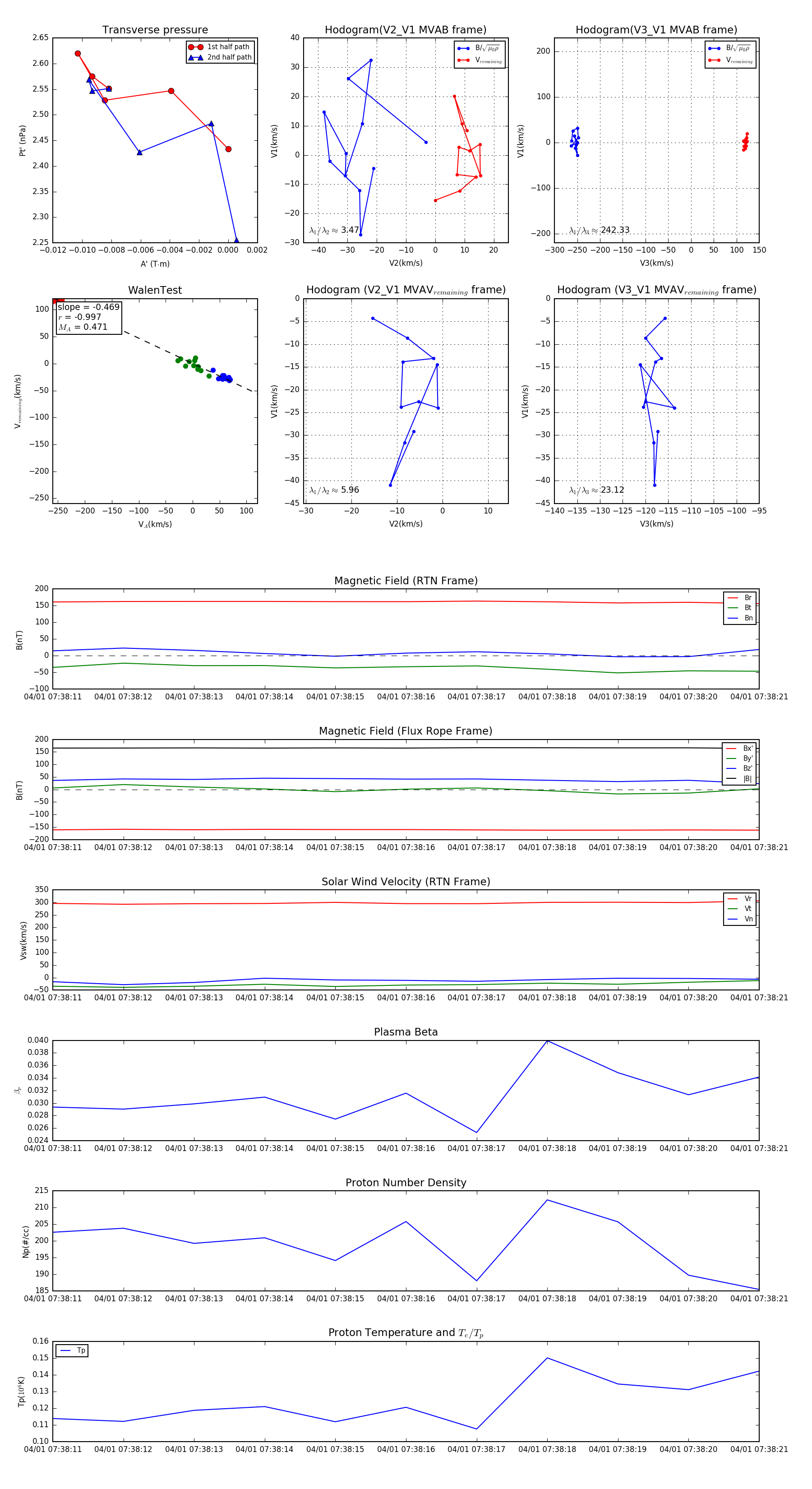
Flux Rope in 2024

Flux Rope Event 2024-04-01 07:38:11 ~ 2024-04-01 07:38:21 (11 seconds)


plot