HOME   LIST
‹–   –›

Flux Rope in 2024

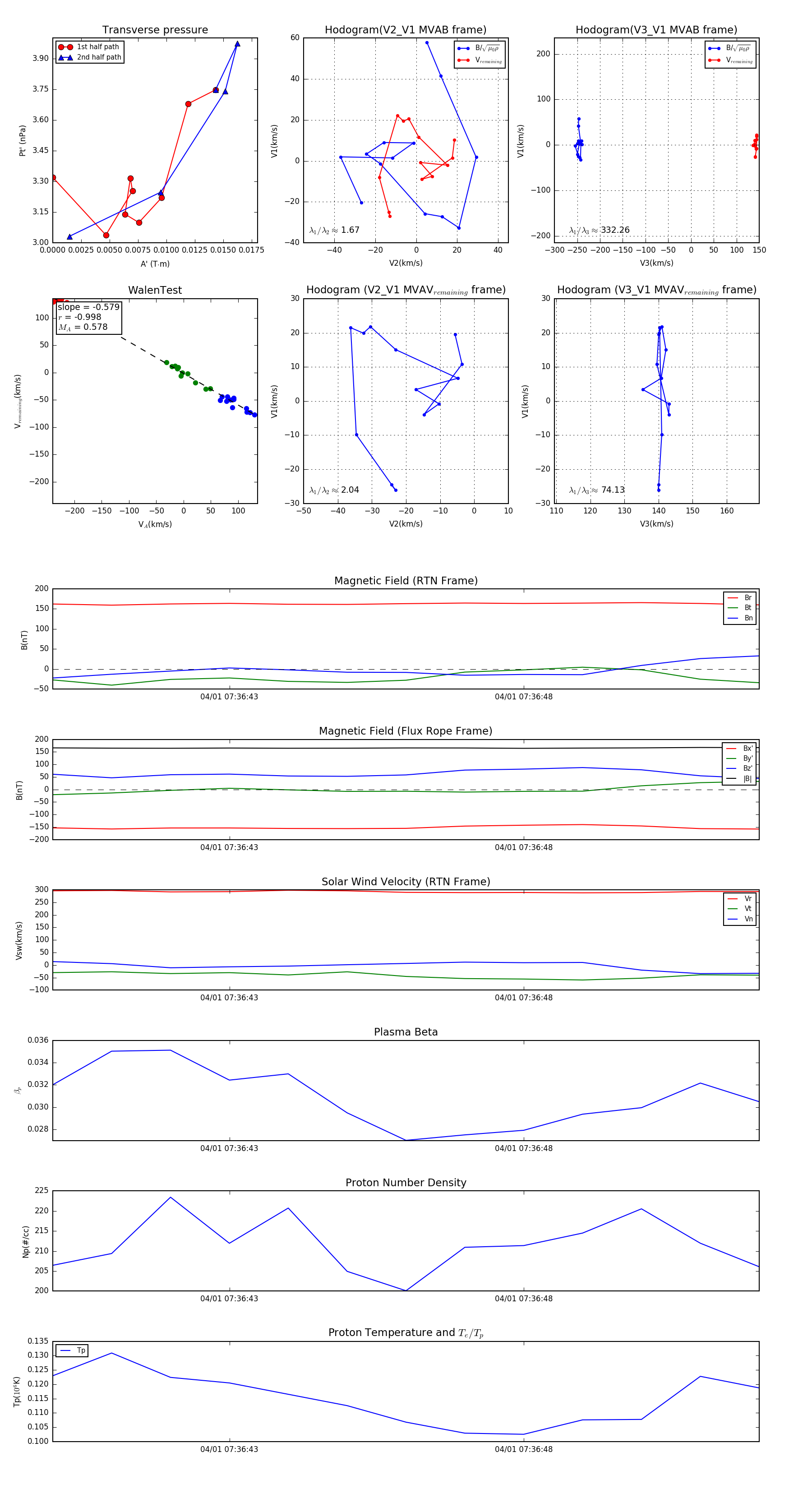
Flux Rope Event 2024-04-01 07:36:40 ~ 2024-04-01 07:36:52 (13 seconds)


plot