HOME   LIST
‹–   –›

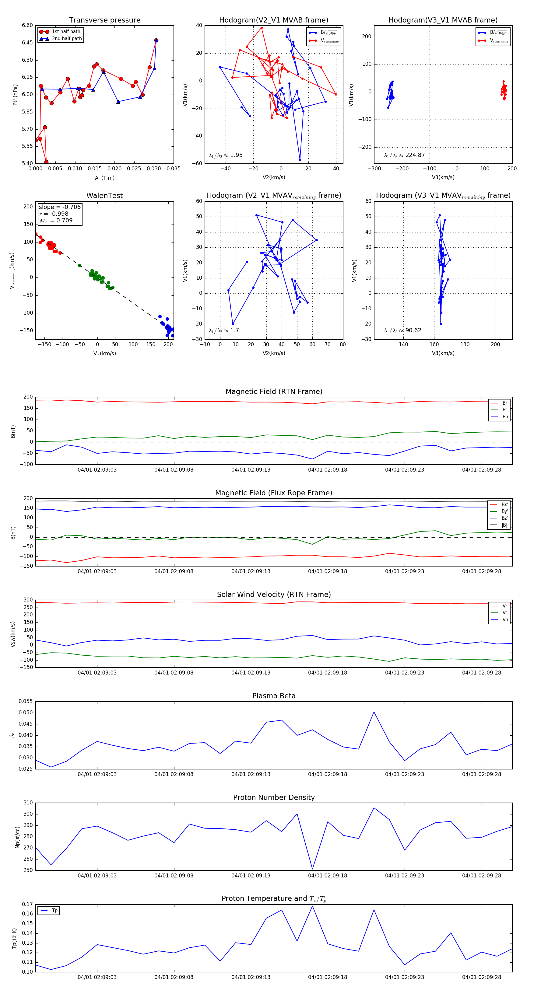
Flux Rope in 2024

Flux Rope Event 2024-04-01 02:08:59 ~ 2024-04-01 02:09:30 (32 seconds)


plot