HOME   LIST
‹–   –›

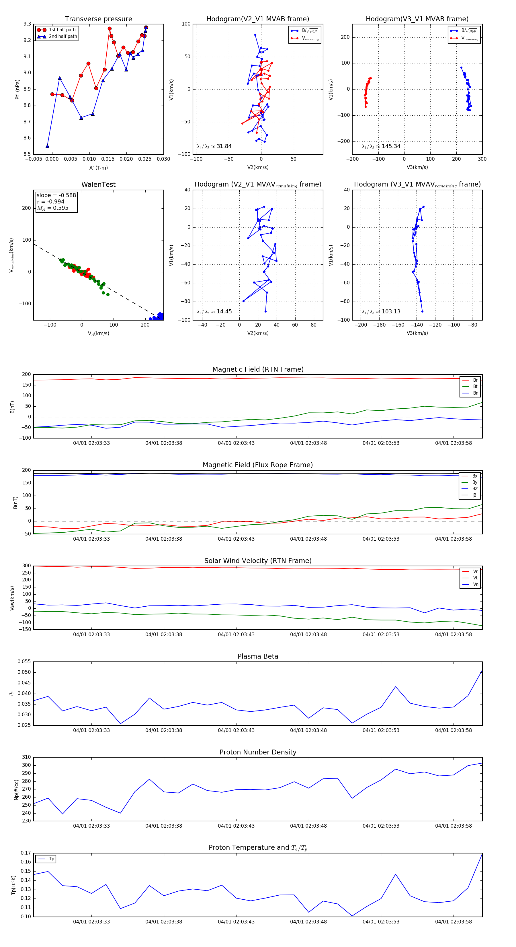
Flux Rope in 2024

Flux Rope Event 2024-04-01 02:03:29 ~ 2024-04-01 02:04:00 (32 seconds)


plot