HOME   LIST
‹–   –›

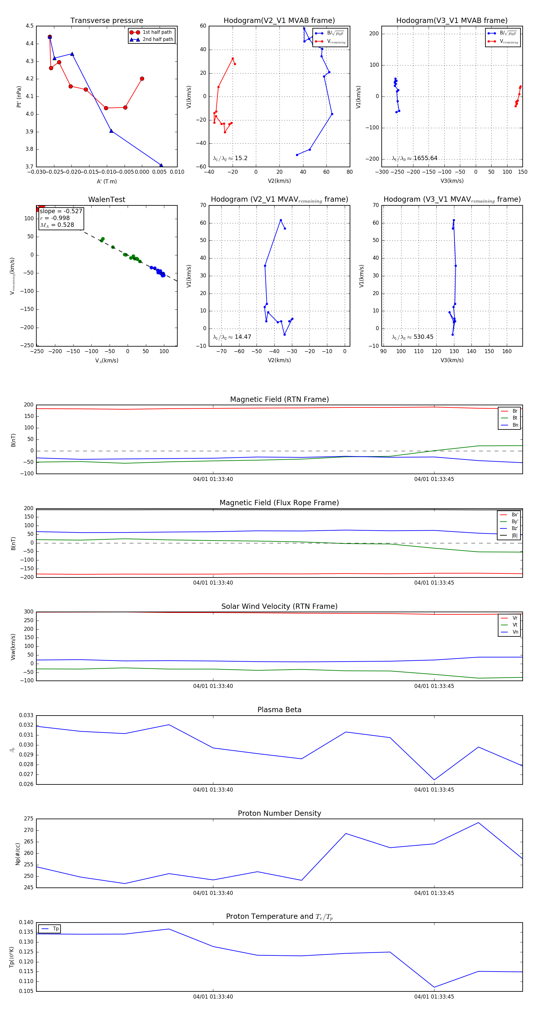
Flux Rope in 2024

Flux Rope Event 2024-04-01 01:33:36 ~ 2024-04-01 01:33:47 (12 seconds)


plot