HOME   LIST
‹–   –›

Flux Rope in 2024

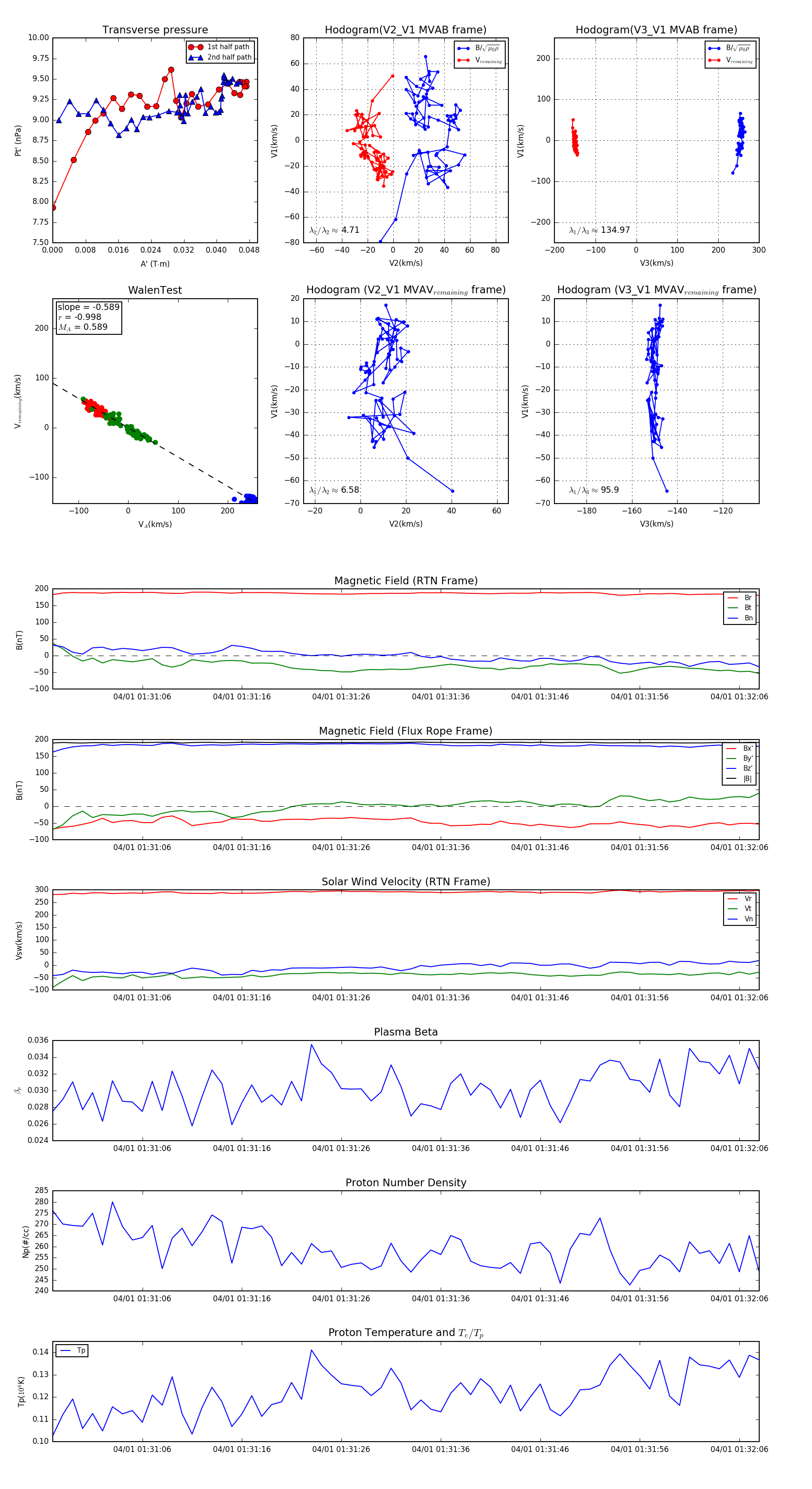
Flux Rope Event 2024-04-01 01:30:57 ~ 2024-04-01 01:32:08 (72 seconds)


plot