HOME   LIST
‹–   –›

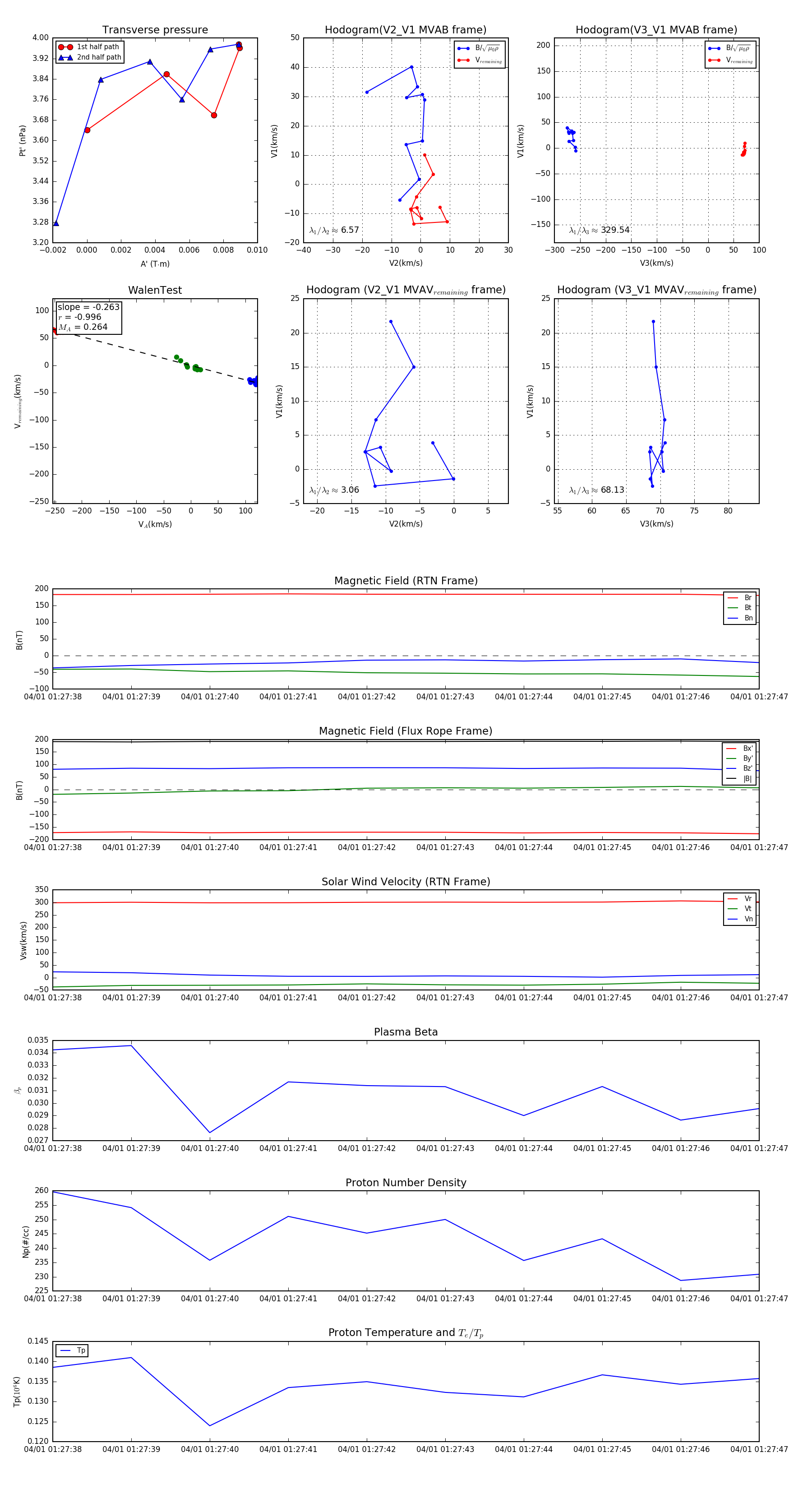
Flux Rope in 2024

Flux Rope Event 2024-04-01 01:27:38 ~ 2024-04-01 01:27:47 (10 seconds)


plot