HOME   LIST
‹–   –›

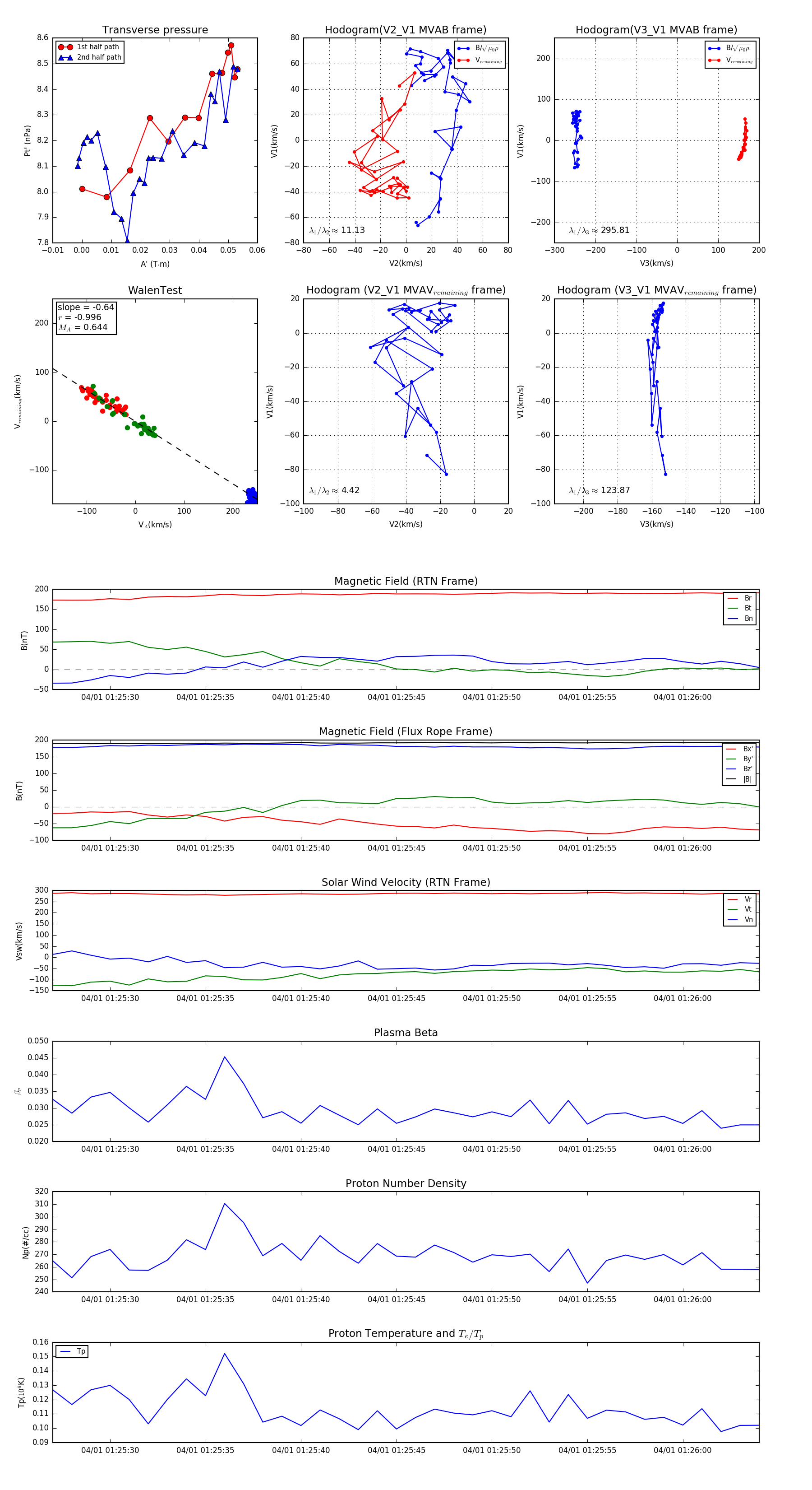
Flux Rope in 2024

Flux Rope Event 2024-04-01 01:25:27 ~ 2024-04-01 01:26:04 (38 seconds)


plot