HOME   LIST
‹–   –›

Flux Rope in 2024

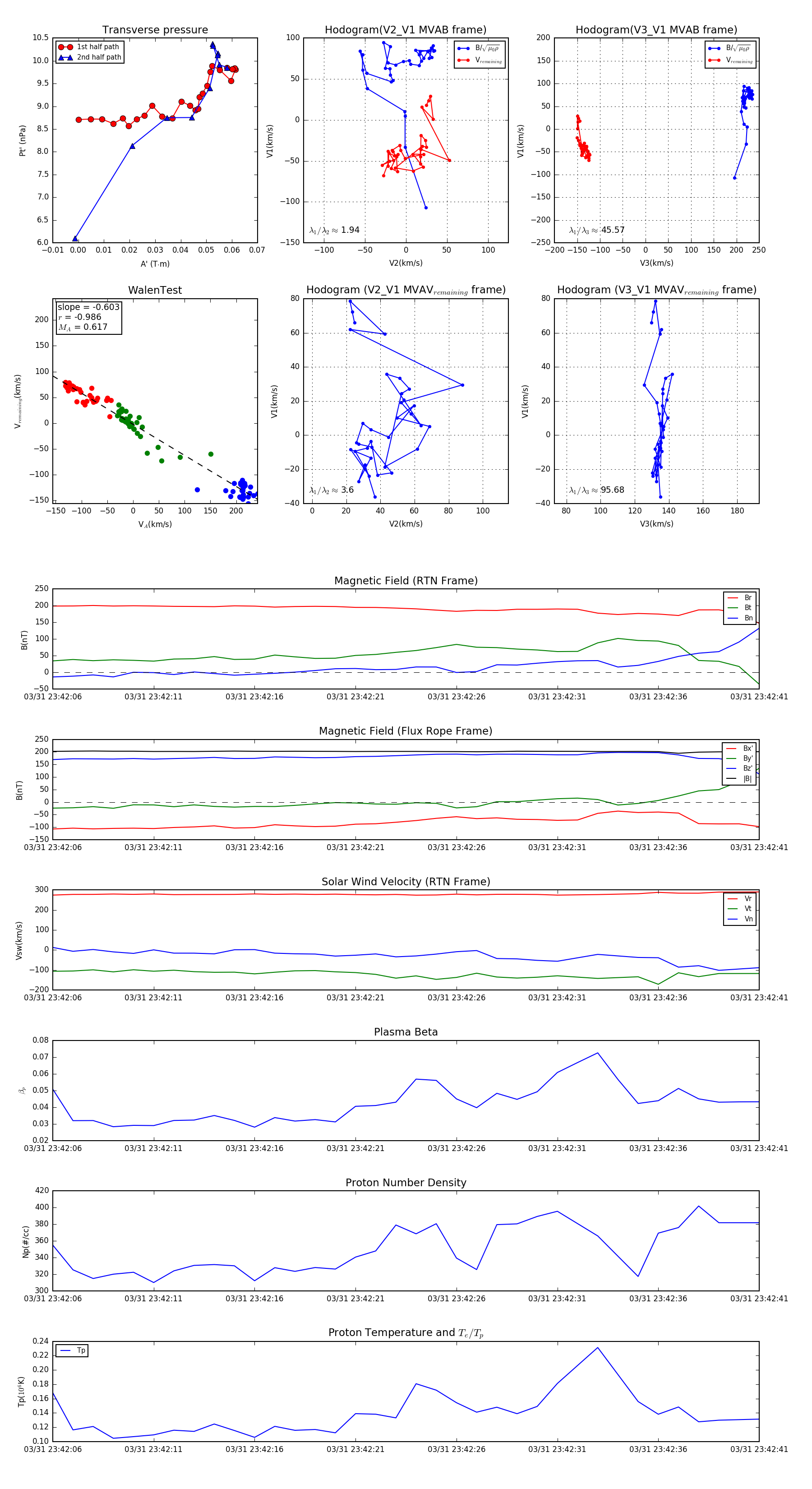
Flux Rope Event 2024-03-31 23:42:06 ~ 2024-03-31 23:42:41 (36 seconds)


plot