HOME   LIST
‹–   –›

Flux Rope in 2024

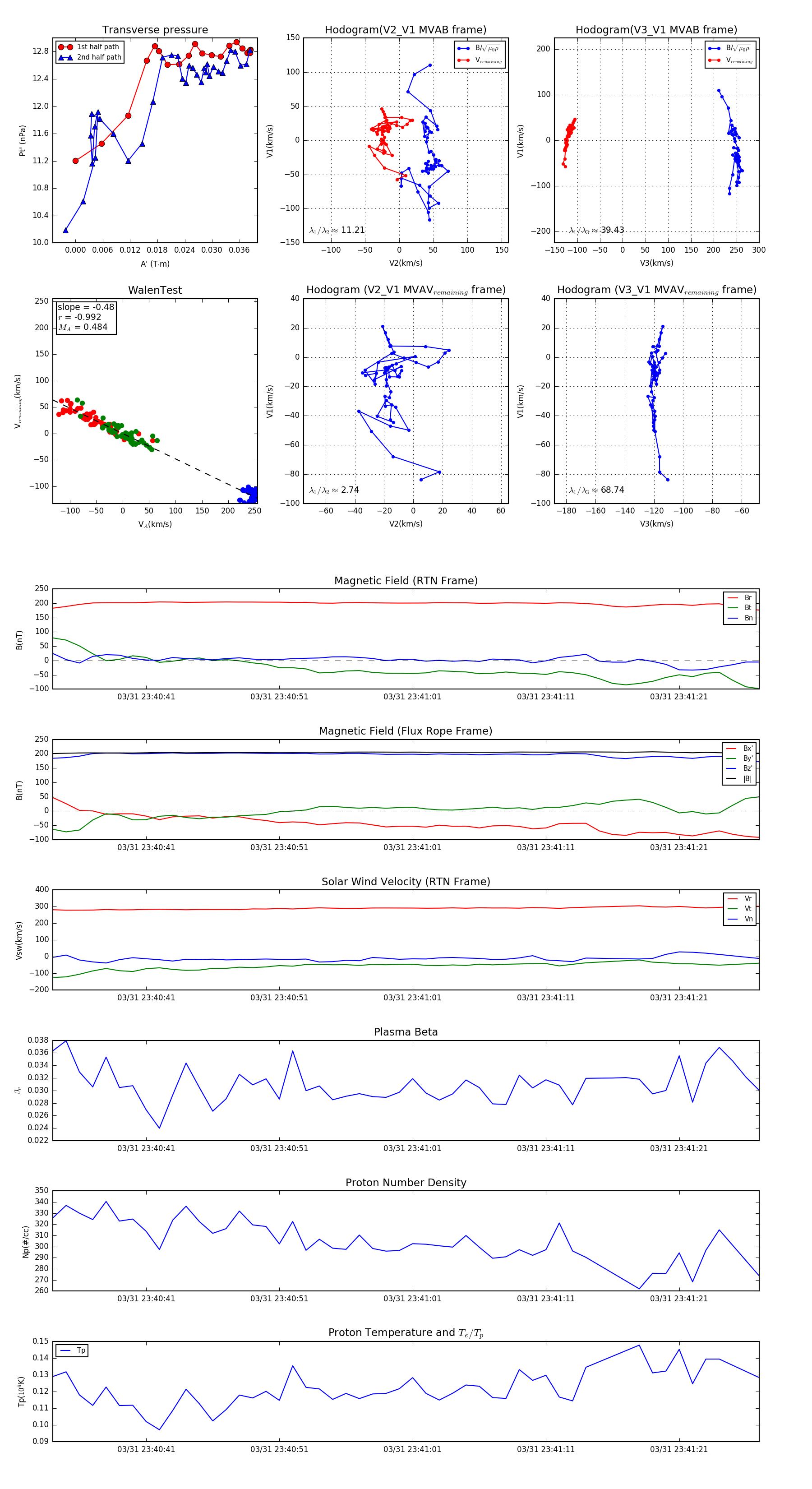
Flux Rope Event 2024-03-31 23:40:34 ~ 2024-03-31 23:41:27 (54 seconds)


plot