HOME   LIST
‹–   –›

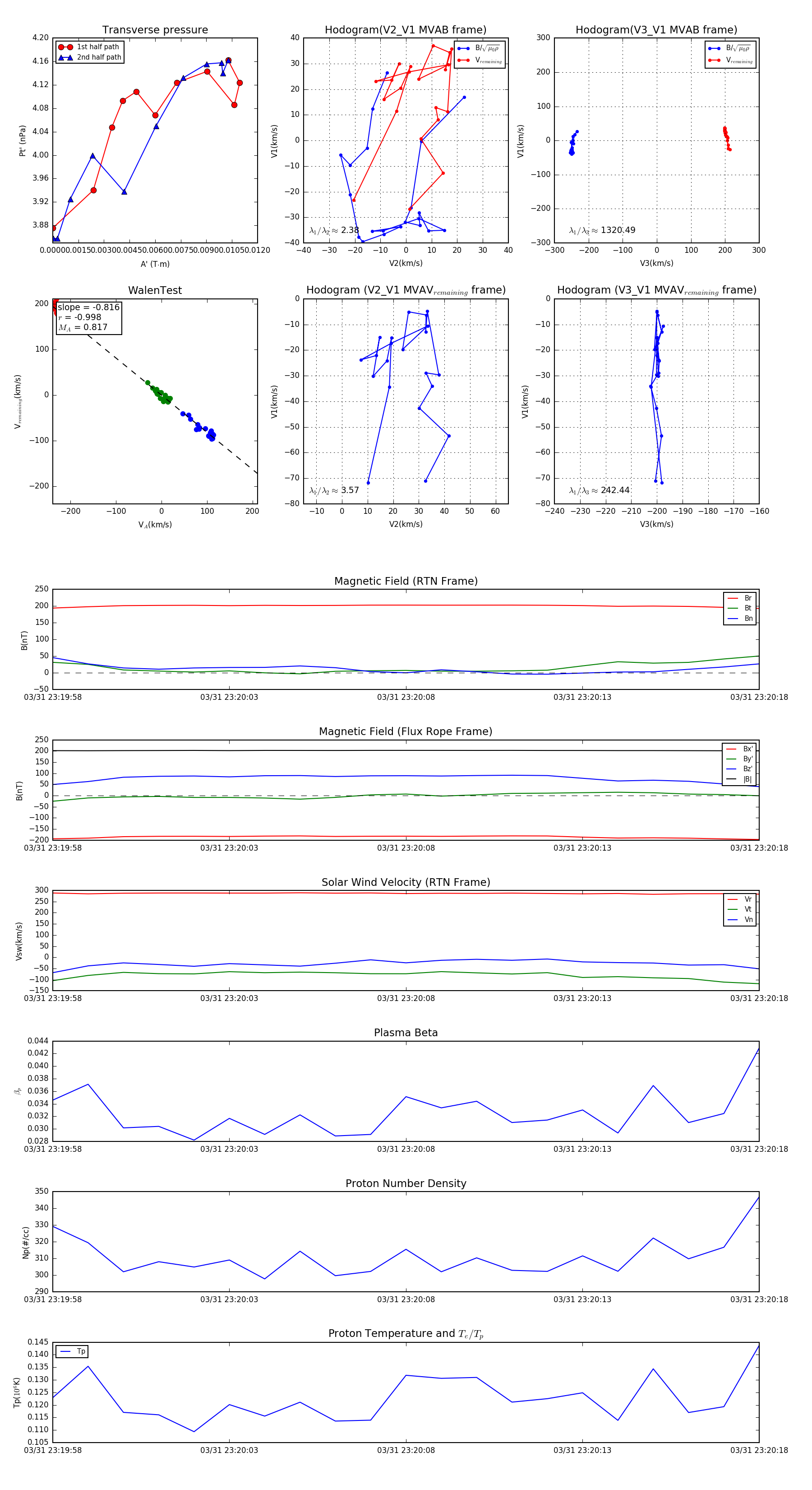
Flux Rope in 2024

Flux Rope Event 2024-03-31 23:19:58 ~ 2024-03-31 23:20:18 (21 seconds)


plot