HOME   LIST
‹–   –›

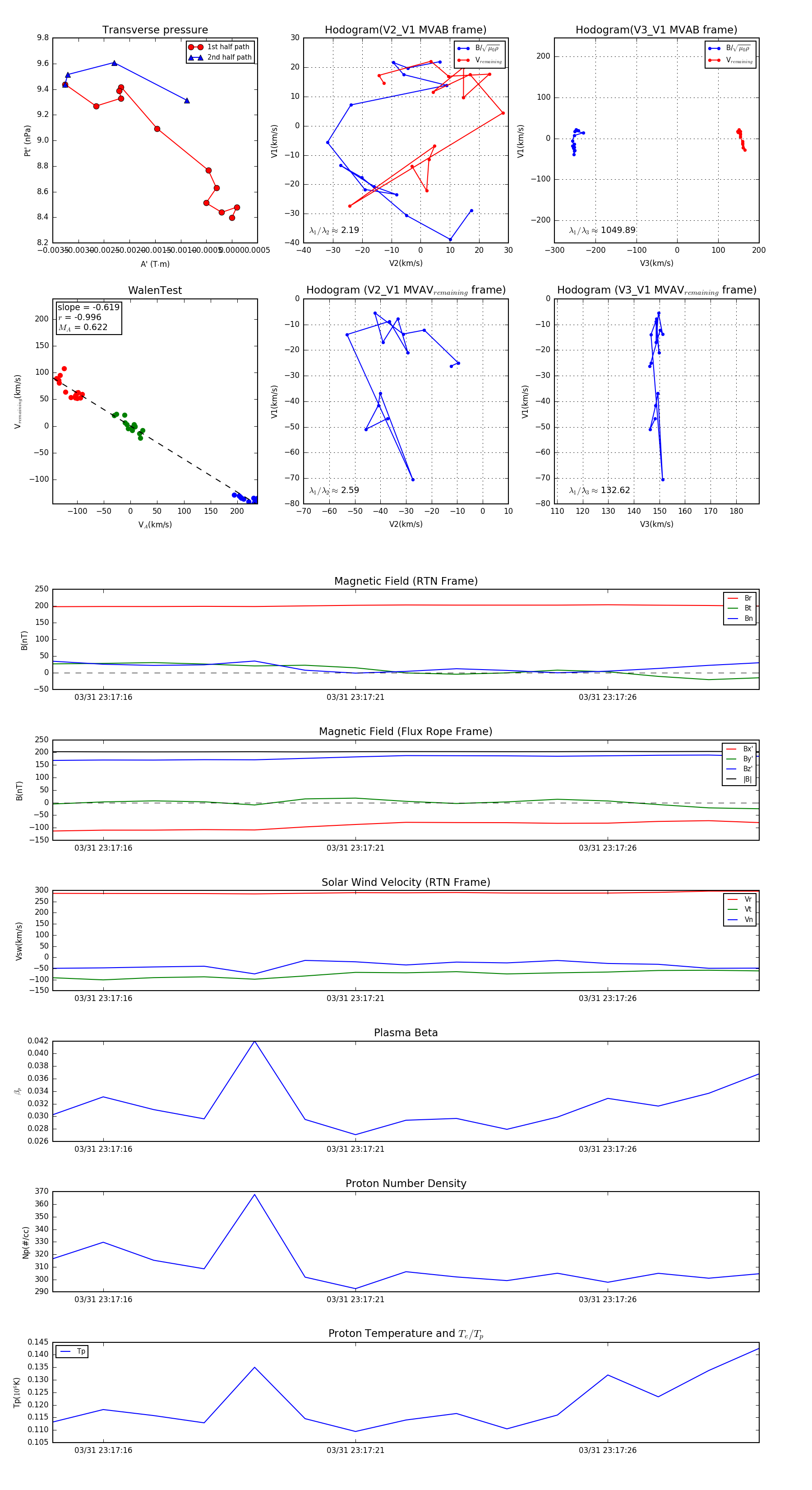
Flux Rope in 2024

Flux Rope Event 2024-03-31 23:17:15 ~ 2024-03-31 23:17:29 (15 seconds)


plot