HOME   LIST
‹–   –›

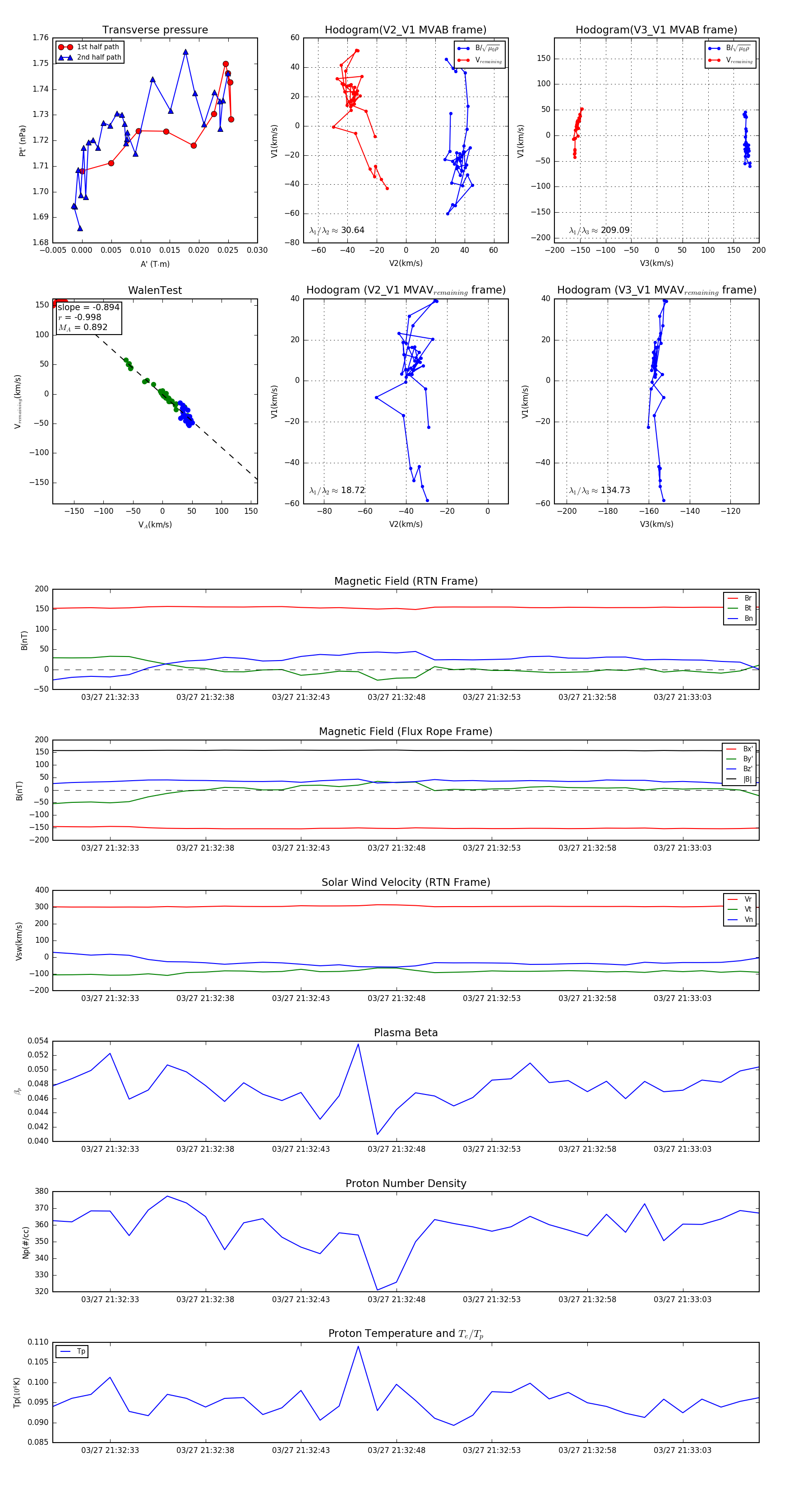
Flux Rope in 2024

Flux Rope Event 2024-03-27 21:32:30 ~ 2024-03-27 21:33:07 (38 seconds)


plot