HOME   LIST
‹–   –›

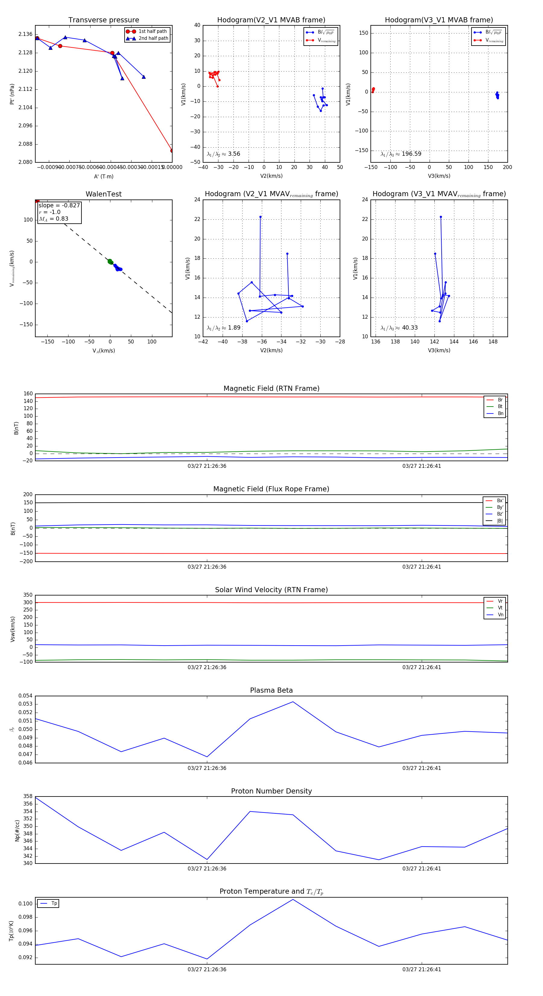
Flux Rope in 2024

Flux Rope Event 2024-03-27 21:26:32 ~ 2024-03-27 21:26:43 (12 seconds)


plot