HOME   LIST
‹–   –›

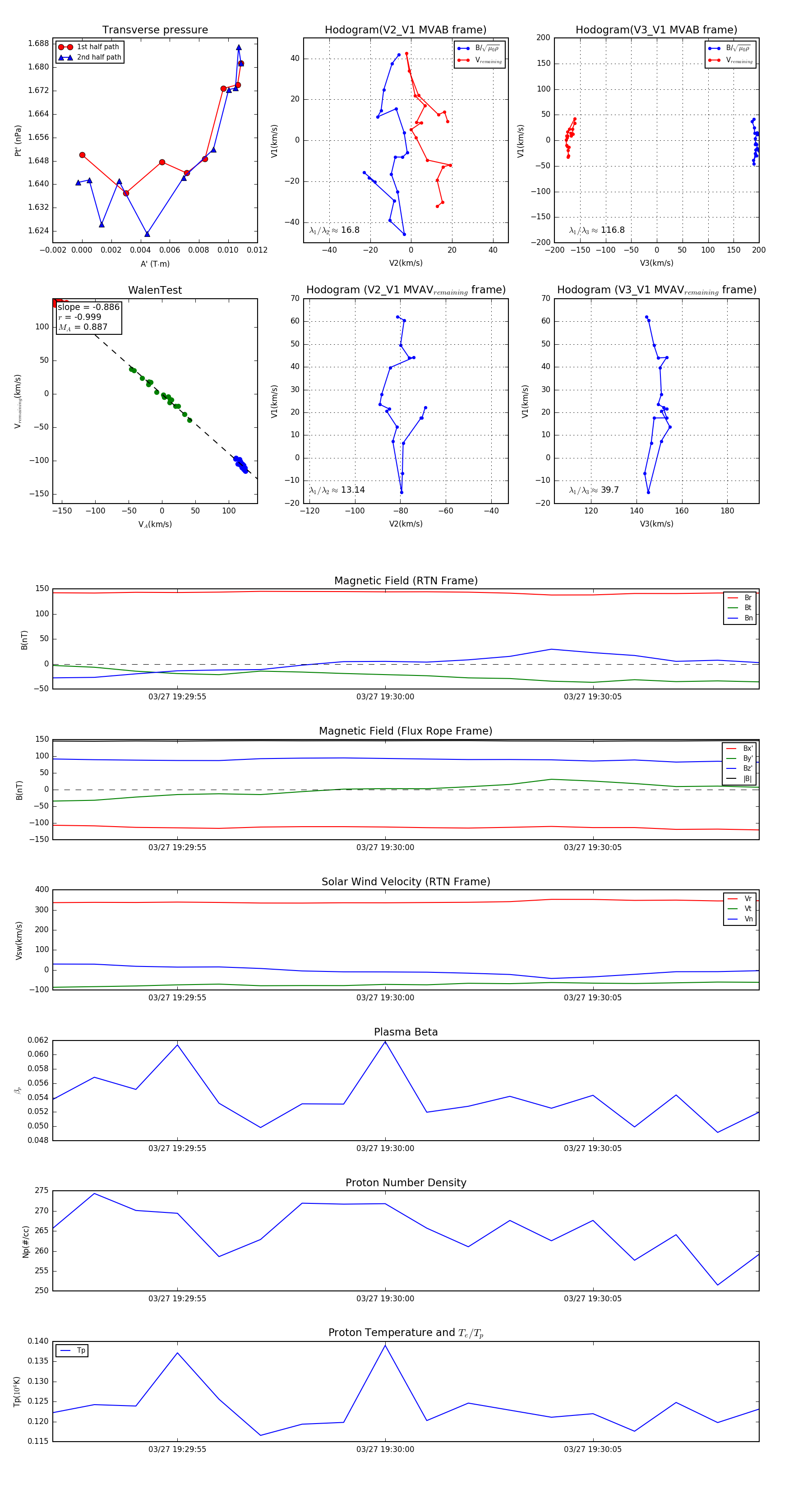
Flux Rope in 2024

Flux Rope Event 2024-03-27 19:29:52 ~ 2024-03-27 19:30:09 (18 seconds)


plot