HOME   LIST
‹–   –›

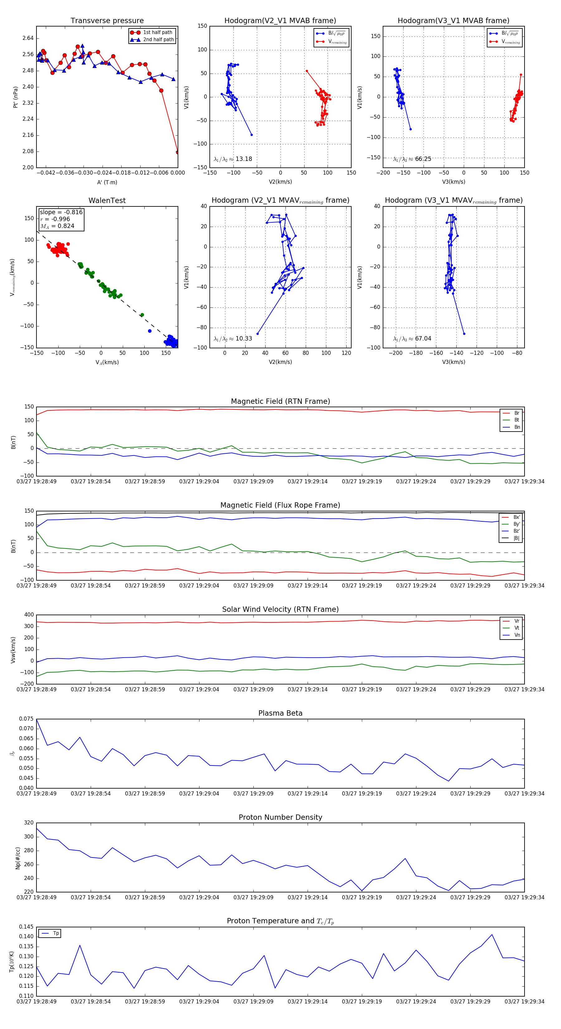
Flux Rope in 2024

Flux Rope Event 2024-03-27 19:28:49 ~ 2024-03-27 19:29:34 (46 seconds)


plot