HOME   LIST
‹–   –›

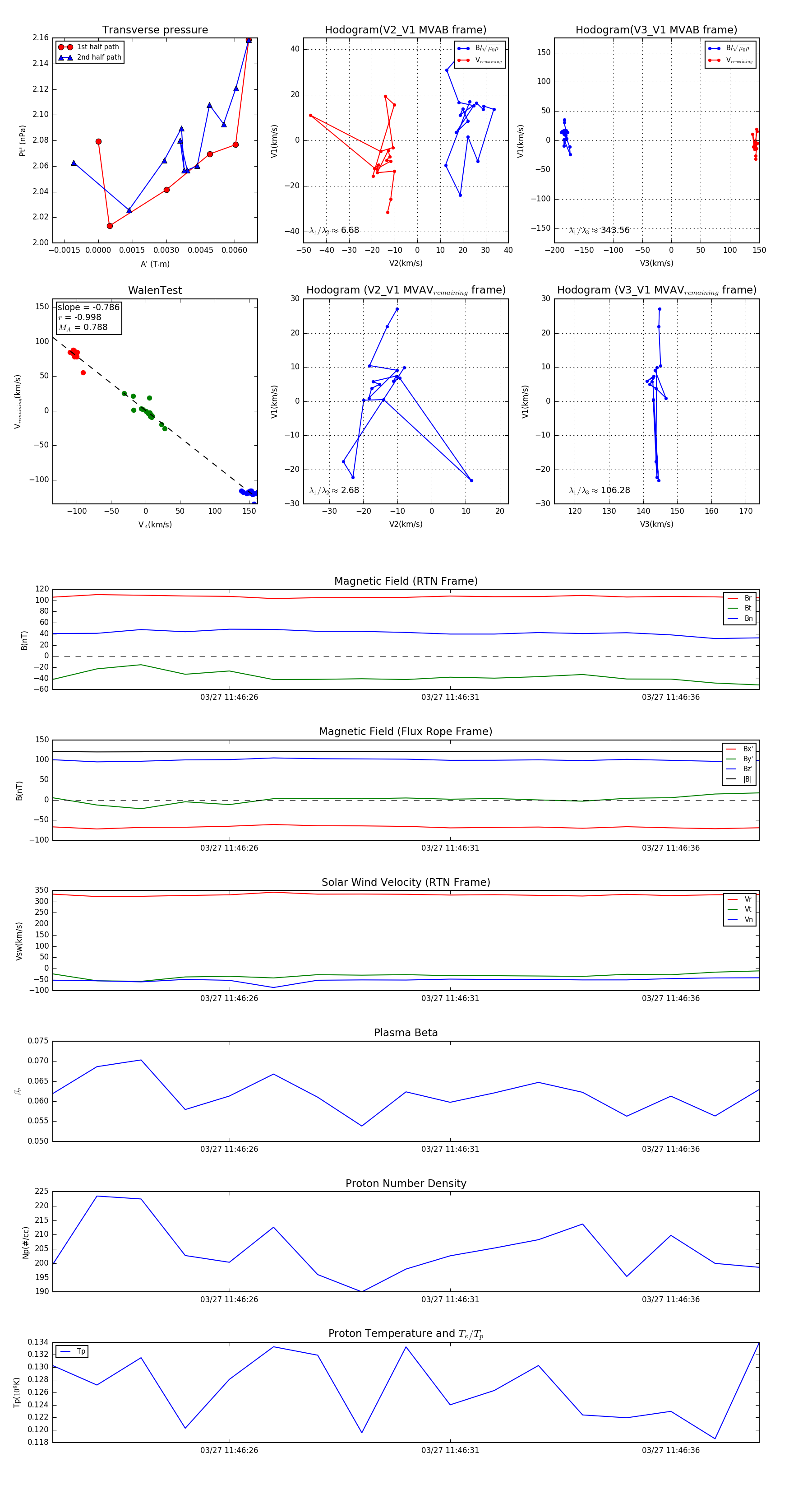
Flux Rope in 2024

Flux Rope Event 2024-03-27 11:46:22 ~ 2024-03-27 11:46:38 (17 seconds)


plot