HOME   LIST
‹–   –›

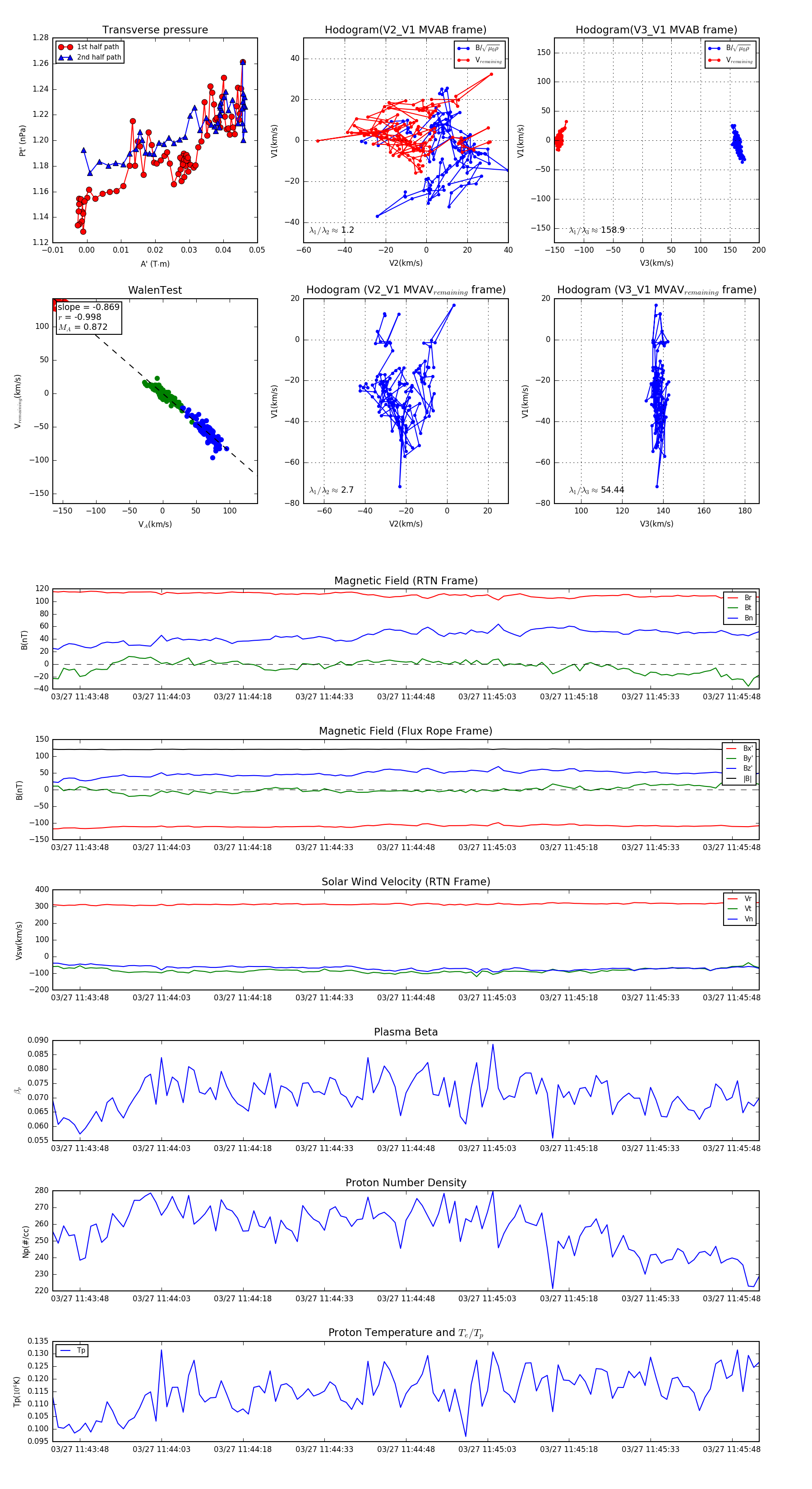
Flux Rope in 2024

Flux Rope Event 2024-03-27 11:43:43 ~ 2024-03-27 11:45:53 (131 seconds)


plot