HOME   LIST
‹–   –›

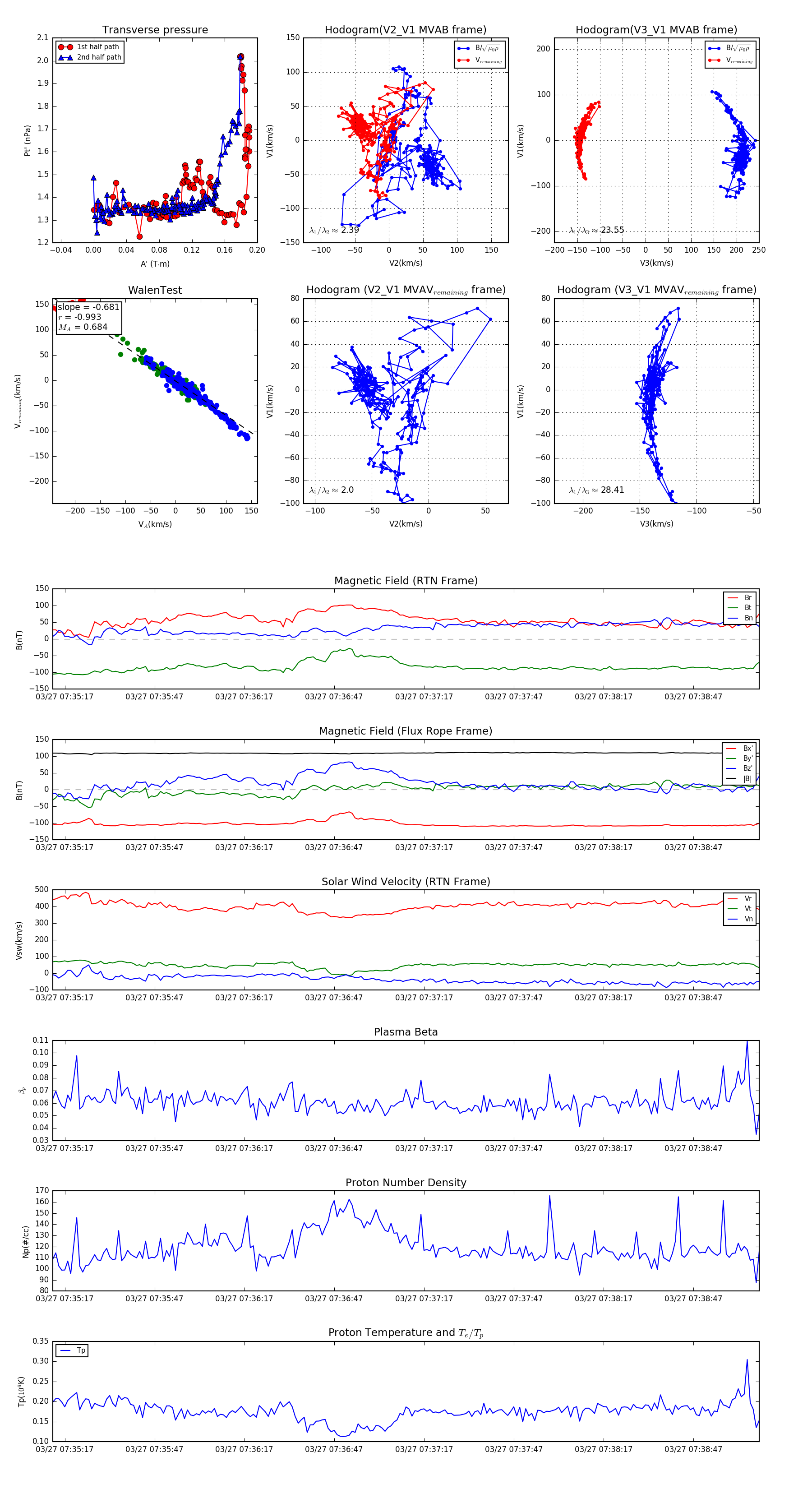
Flux Rope in 2024

Flux Rope Event 2024-03-27 07:35:13 ~ 2024-03-27 07:39:09 (237 seconds)


plot