HOME   LIST
‹–   –›

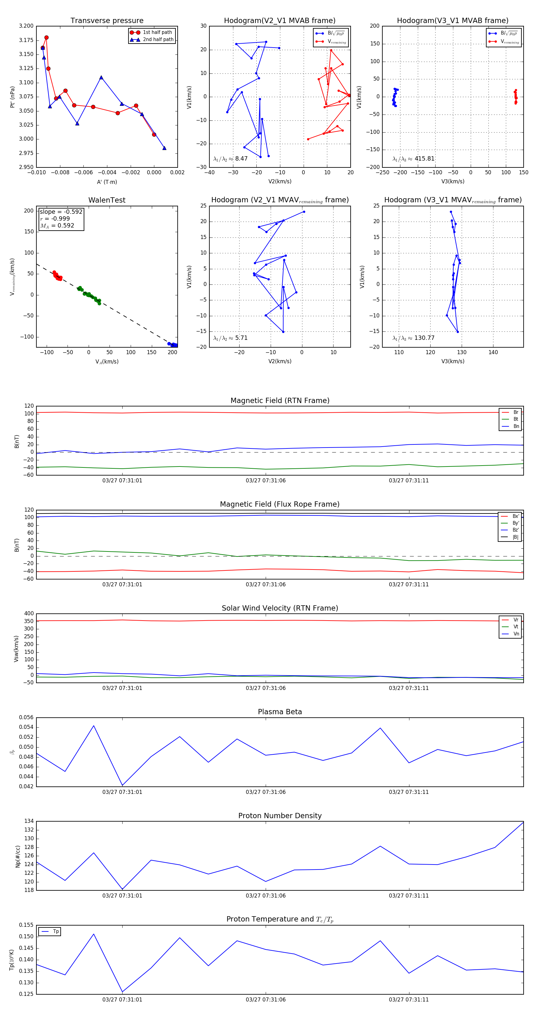
Flux Rope in 2024

Flux Rope Event 2024-03-27 07:30:58 ~ 2024-03-27 07:31:15 (18 seconds)


plot