HOME   LIST
‹–   –›

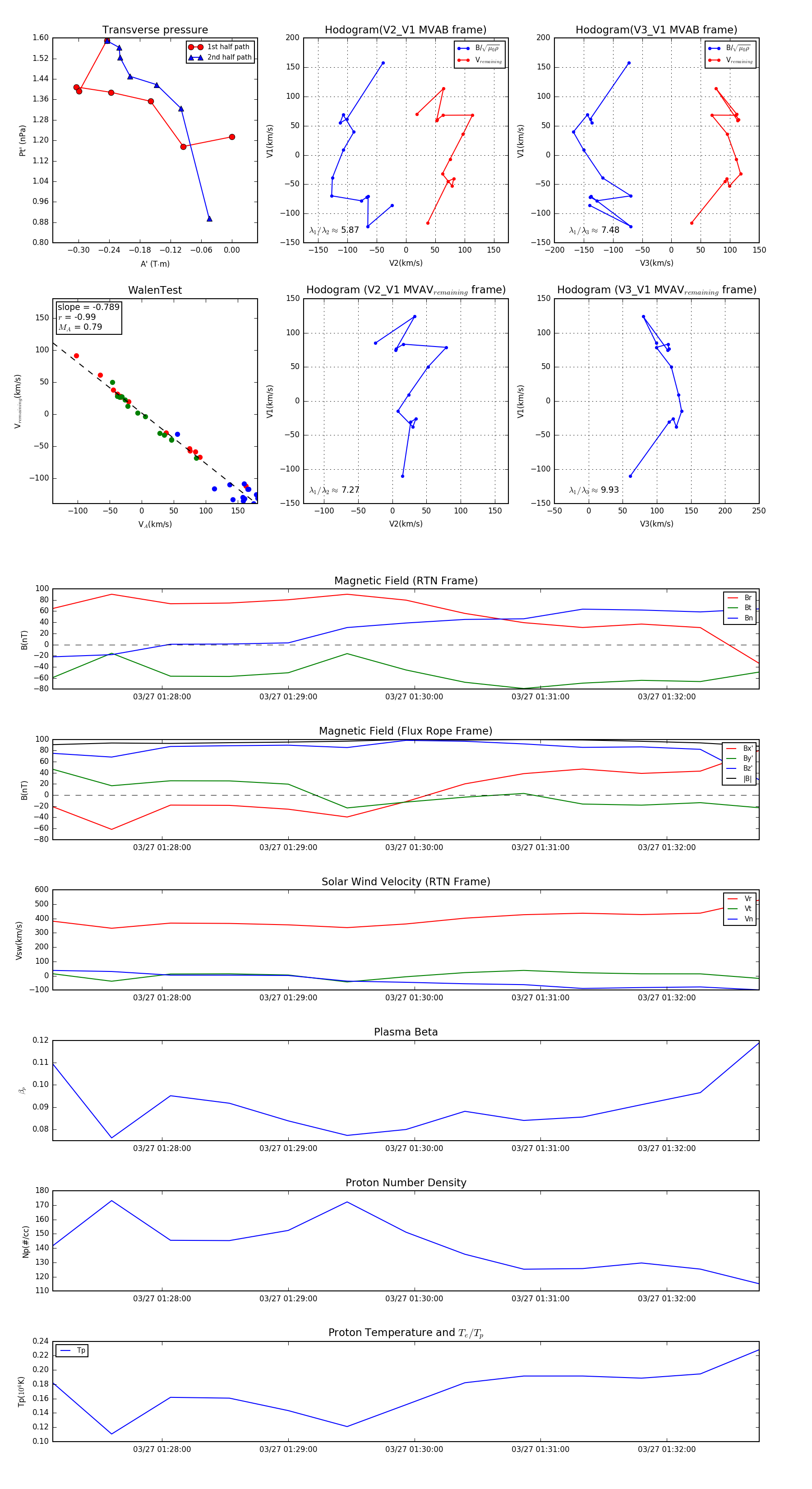
Flux Rope in 2024

Flux Rope Event 2024-03-27 01:27:08 ~ 2024-03-27 01:32:44 (337 seconds)


plot