HOME   LIST
‹–   –›

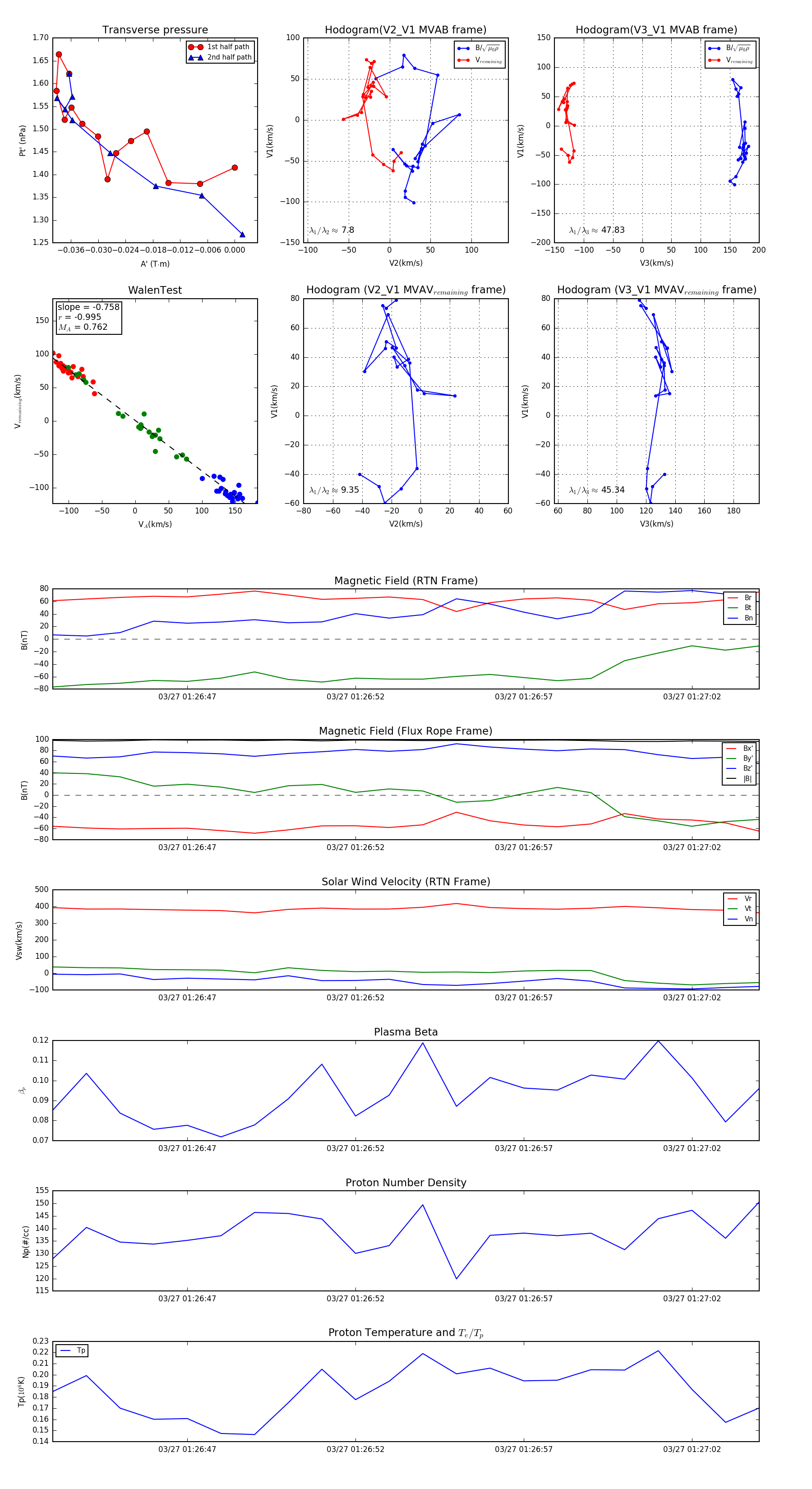
Flux Rope in 2024

Flux Rope Event 2024-03-27 01:26:43 ~ 2024-03-27 01:27:04 (22 seconds)


plot