HOME   LIST
‹–   –›

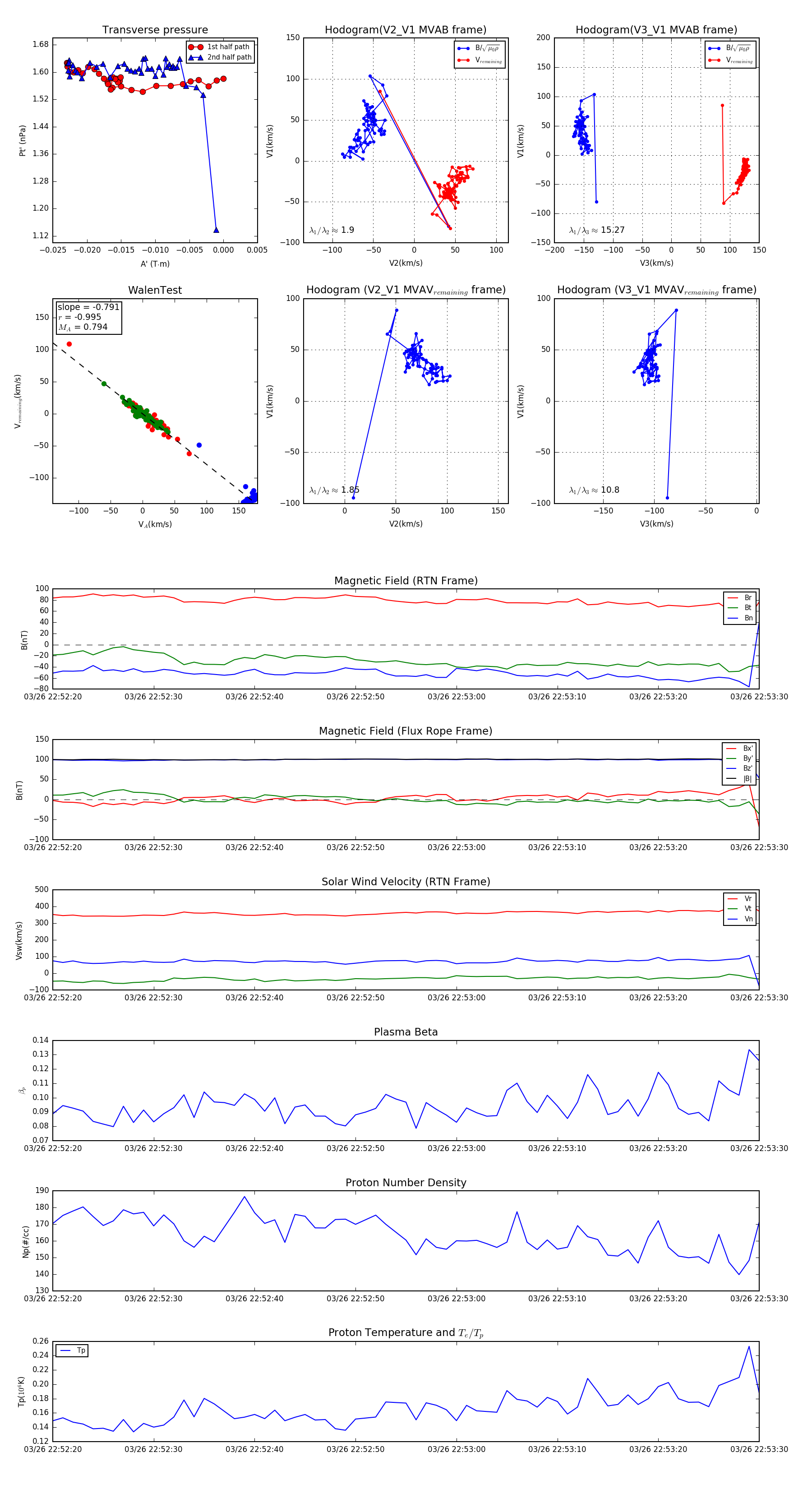
Flux Rope in 2024

Flux Rope Event 2024-03-26 22:52:20 ~ 2024-03-26 22:53:30 (71 seconds)


plot