HOME   LIST
‹–   –›

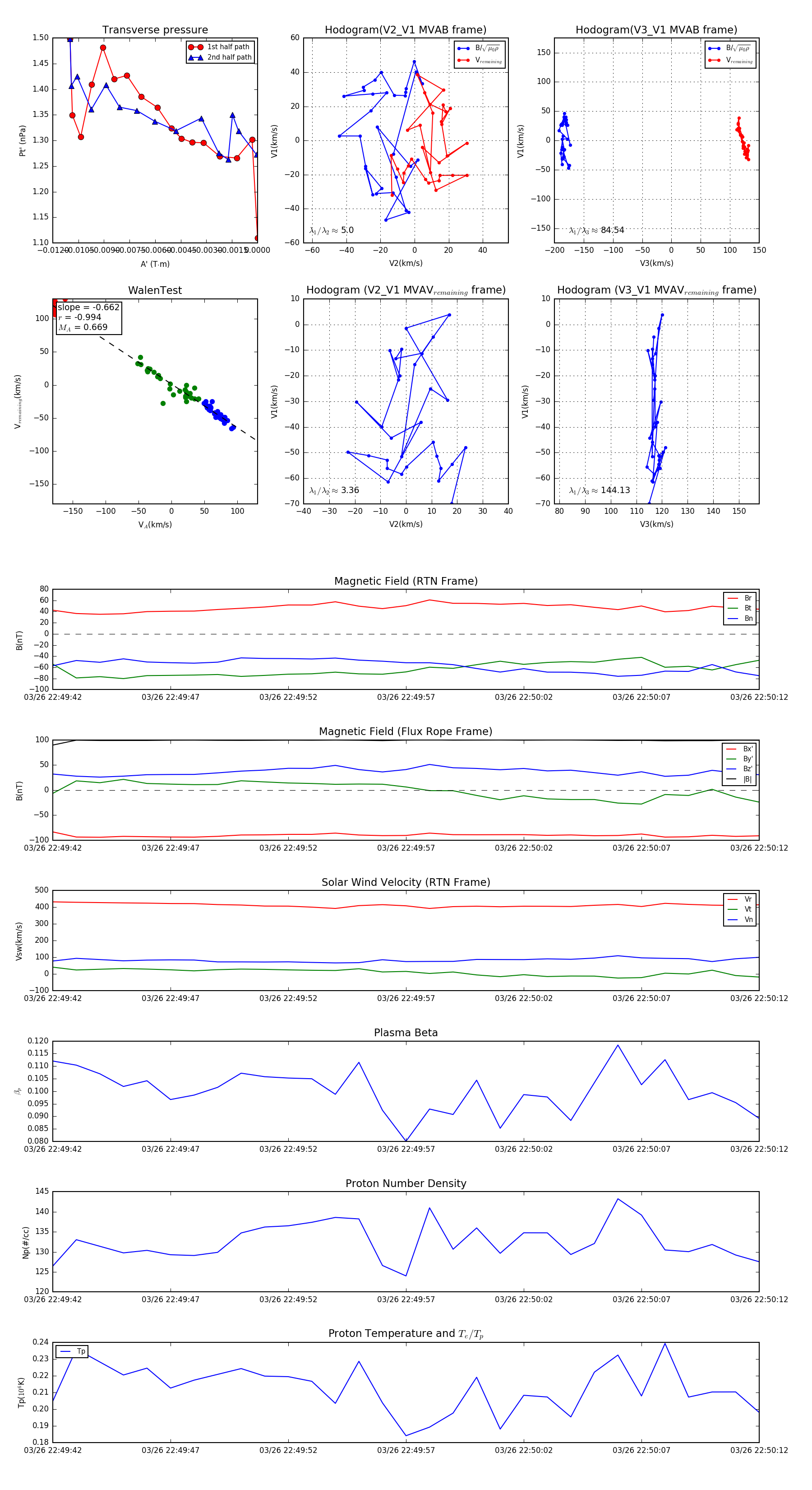
Flux Rope in 2024

Flux Rope Event 2024-03-26 22:49:42 ~ 2024-03-26 22:50:12 (31 seconds)


plot