HOME   LIST
‹–   –›

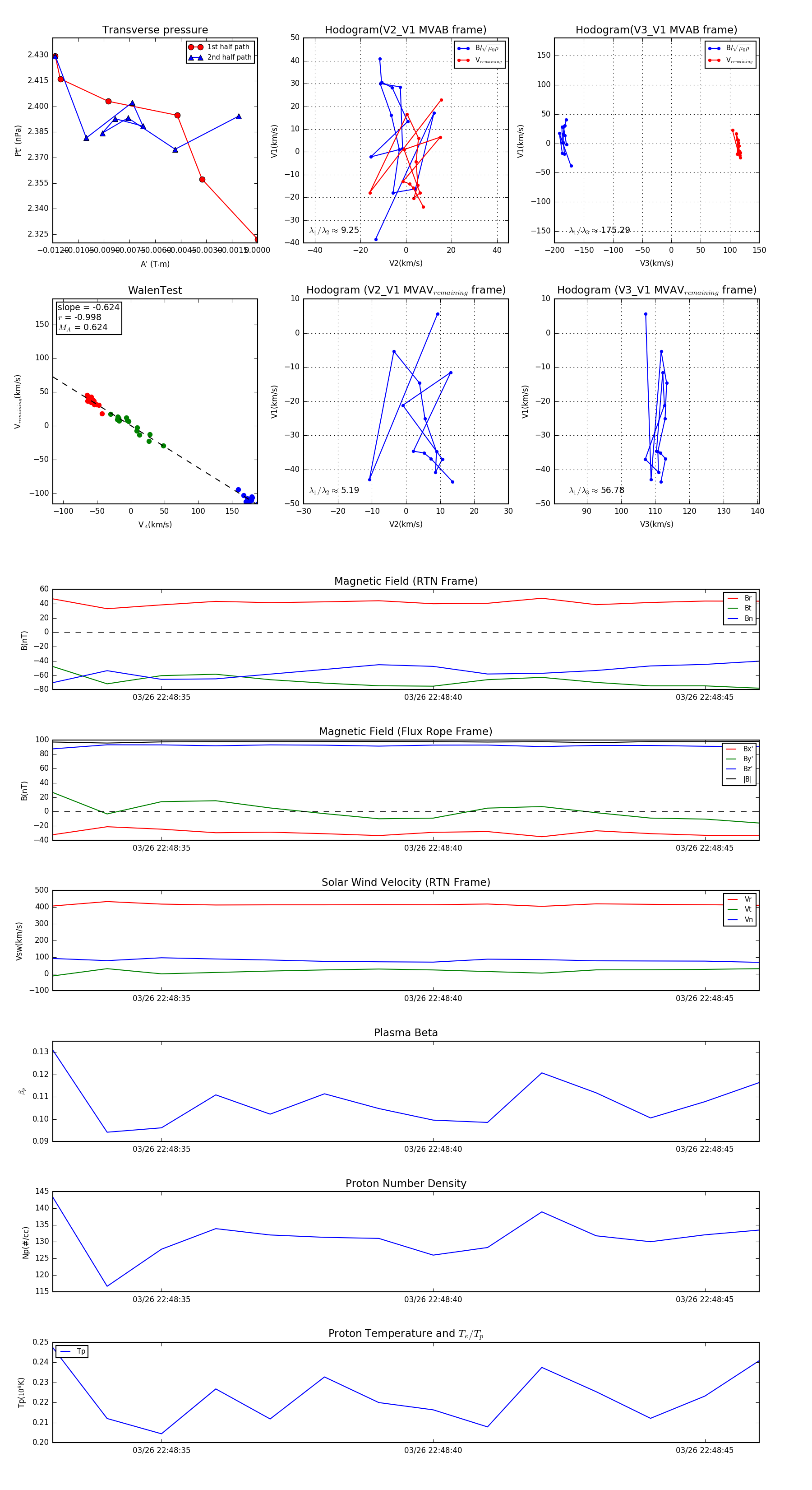
Flux Rope in 2024

Flux Rope Event 2024-03-26 22:48:33 ~ 2024-03-26 22:48:46 (14 seconds)


plot