HOME   LIST
‹–   –›

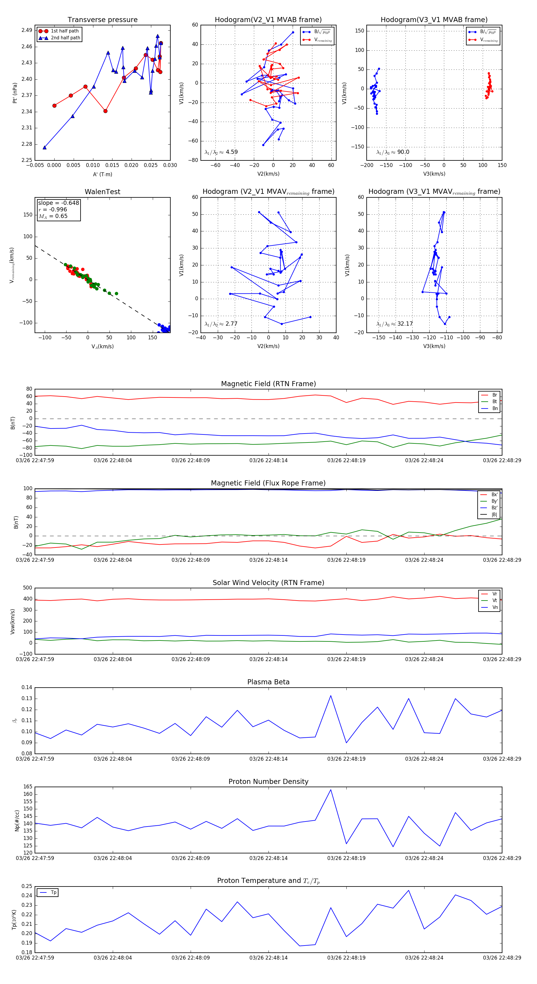
Flux Rope in 2024

Flux Rope Event 2024-03-26 22:47:59 ~ 2024-03-26 22:48:29 (31 seconds)


plot