HOME   LIST
‹–   –›

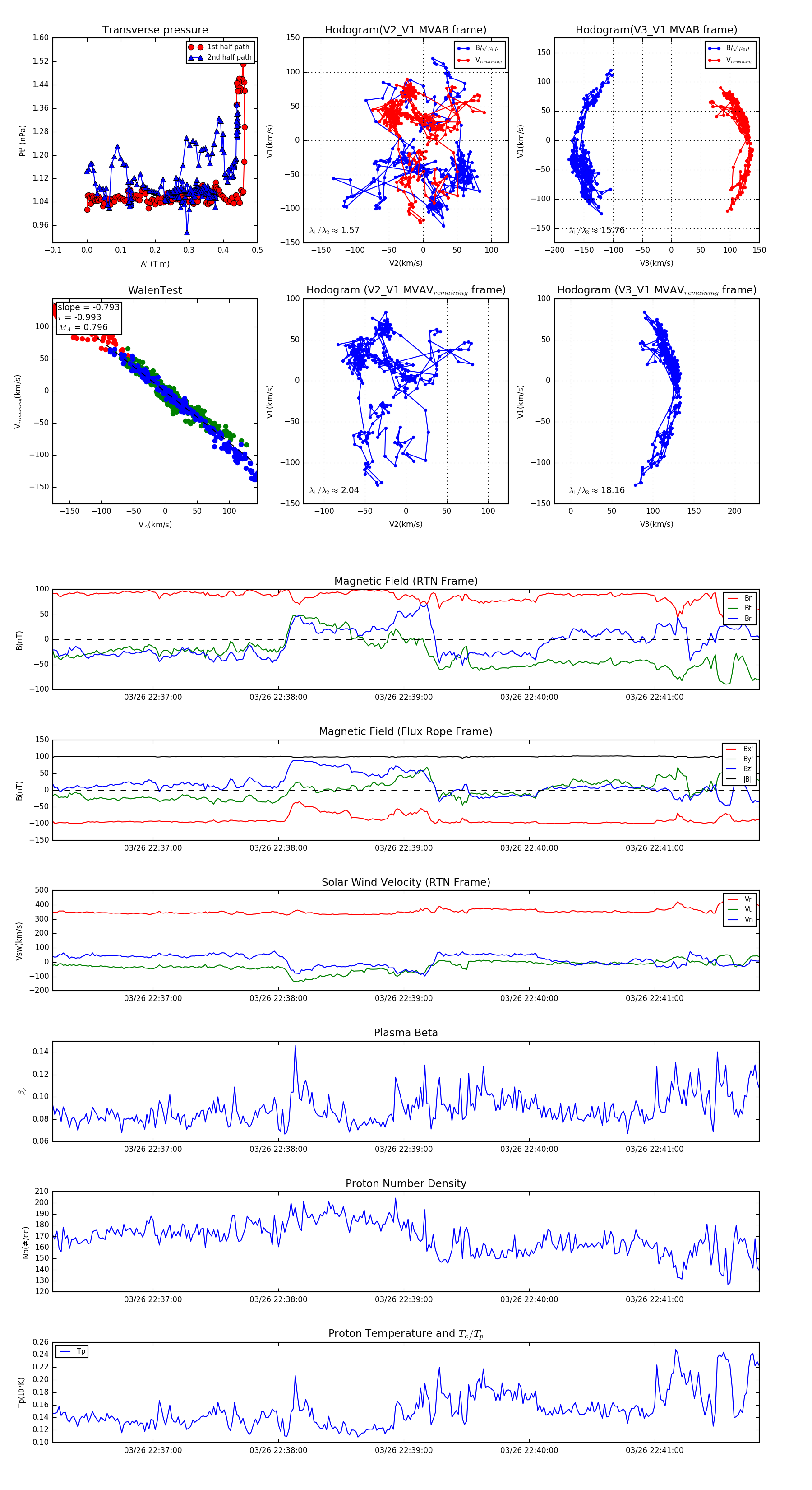
Flux Rope in 2024

Flux Rope Event 2024-03-26 22:36:12 ~ 2024-03-26 22:41:50 (339 seconds)


plot