HOME   LIST
‹–   –›

Flux Rope in 2024

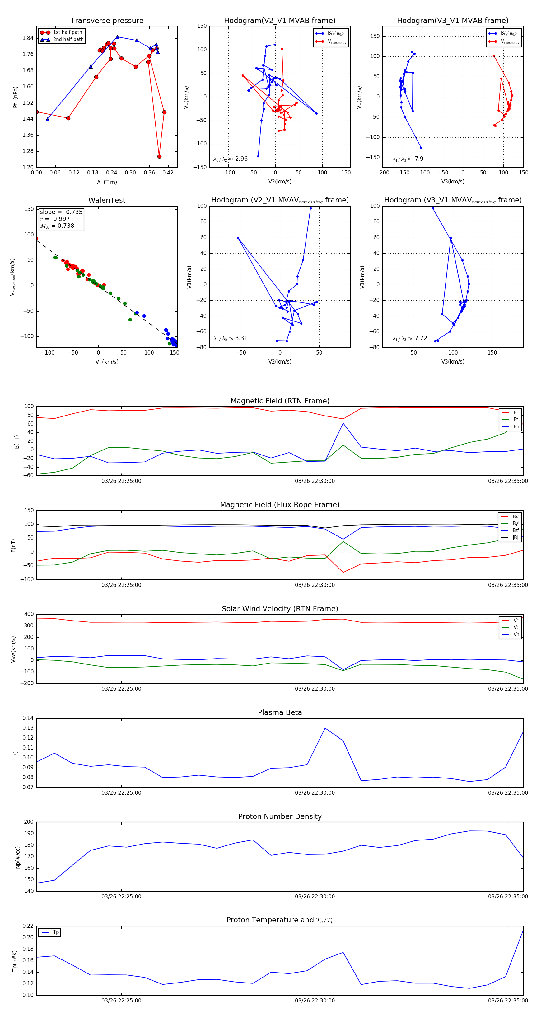
Flux Rope Event 2024-03-26 22:22:48 ~ 2024-03-26 22:35:24 (757 seconds)


plot