HOME   LIST
‹–   –›

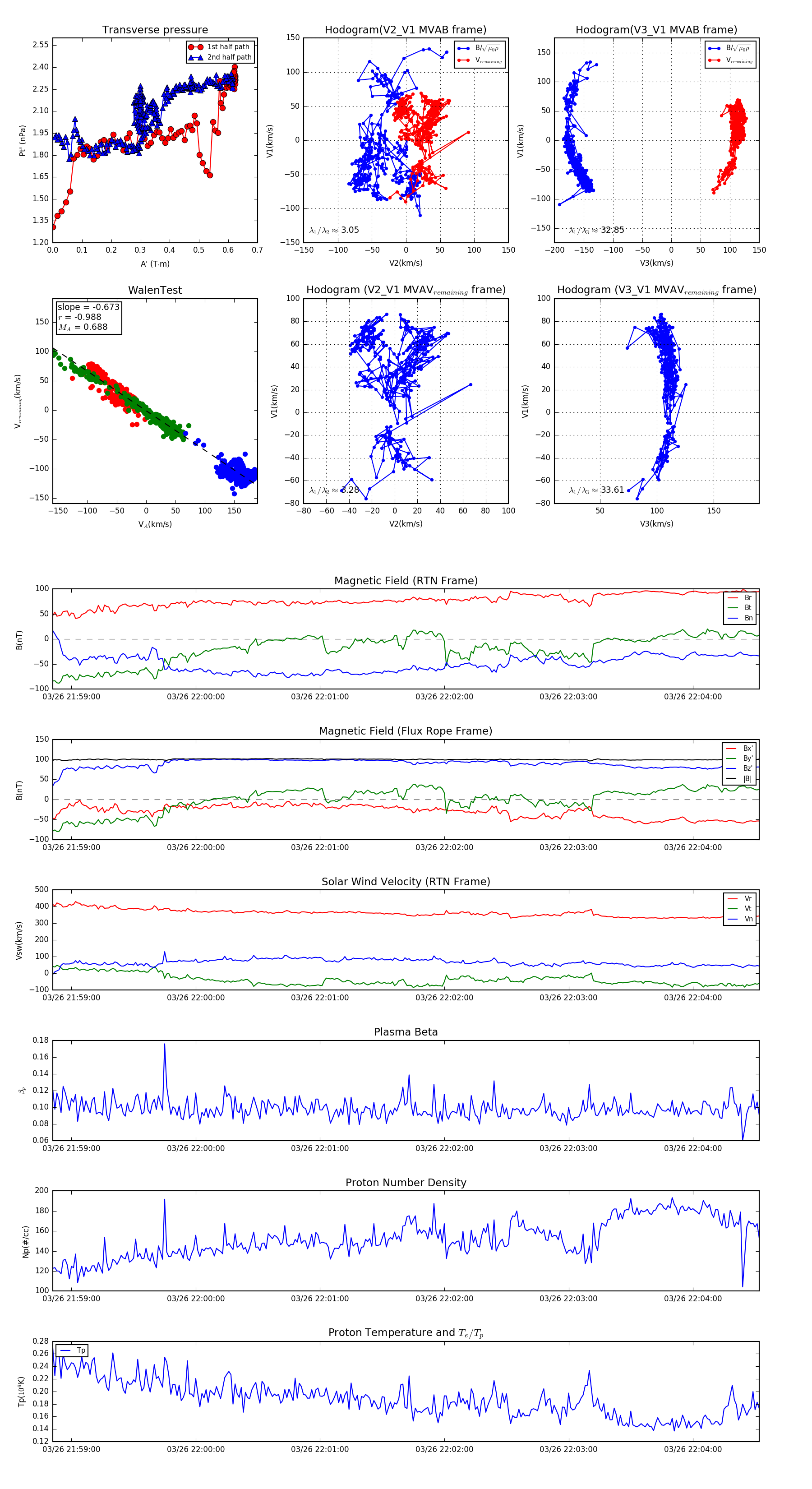
Flux Rope in 2024

Flux Rope Event 2024-03-26 21:58:51 ~ 2024-03-26 22:04:32 (342 seconds)


plot