HOME   LIST
‹–   –›

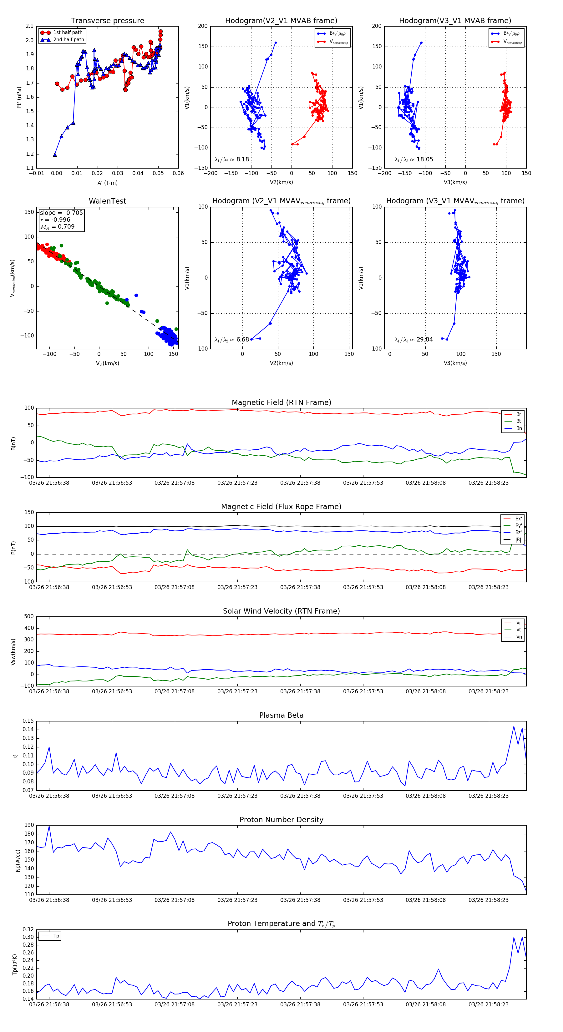
Flux Rope in 2024

Flux Rope Event 2024-03-26 21:56:35 ~ 2024-03-26 21:58:32 (118 seconds)


plot