HOME   LIST
‹–   –›

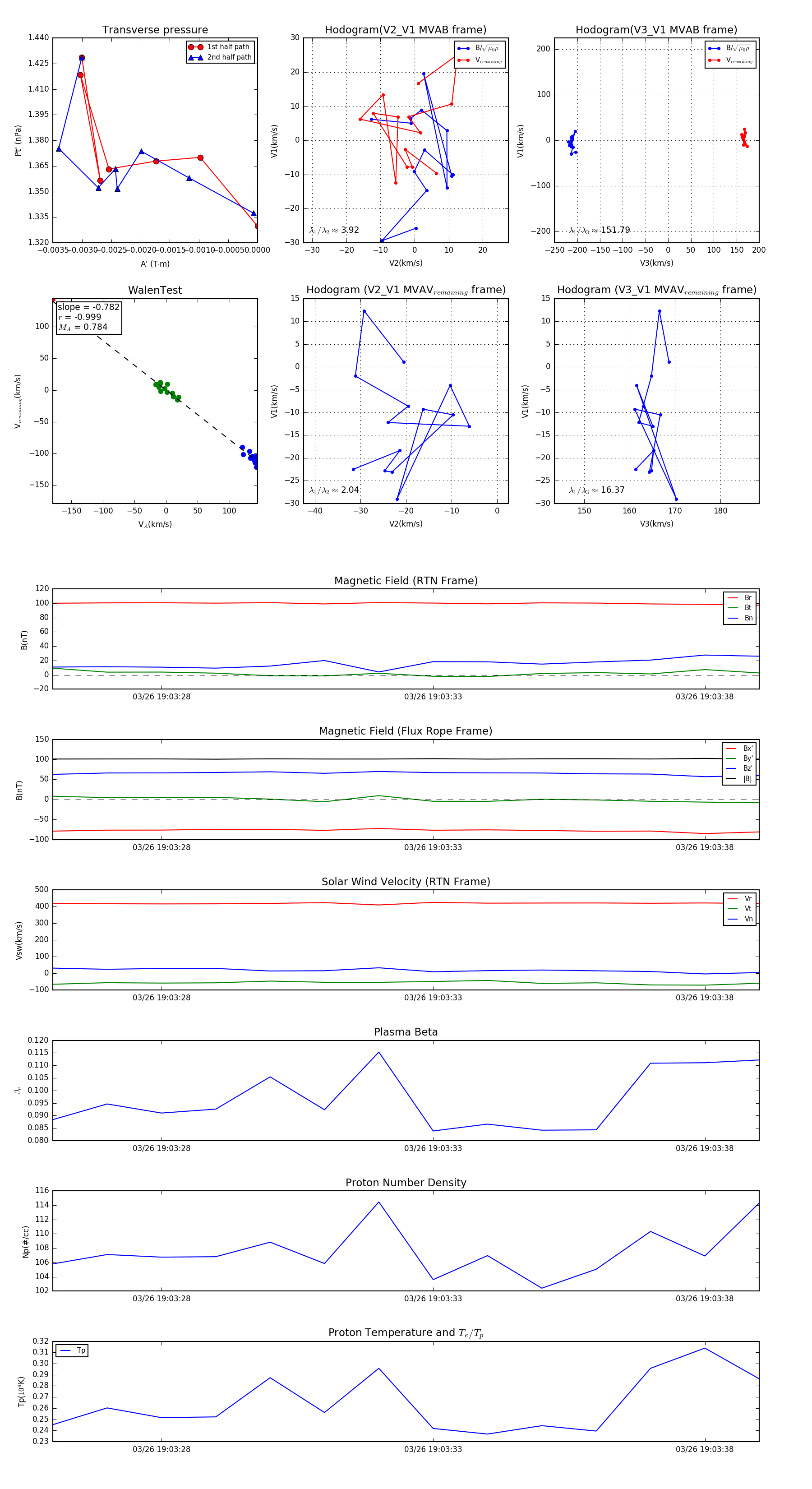
Flux Rope in 2024

Flux Rope Event 2024-03-26 19:03:26 ~ 2024-03-26 19:03:39 (14 seconds)


plot