HOME   LIST
‹–   –›

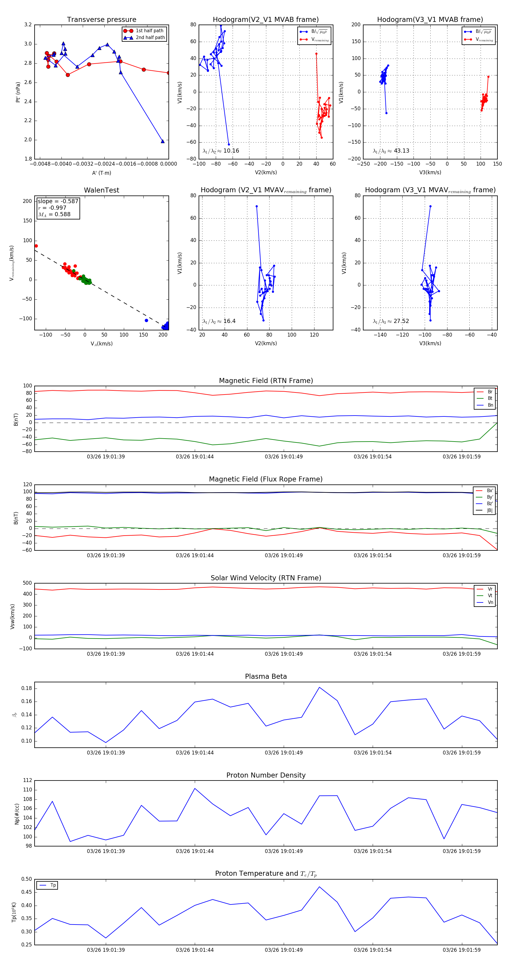
Flux Rope in 2024

Flux Rope Event 2024-03-26 19:01:35 ~ 2024-03-26 19:02:01 (27 seconds)


plot