HOME   LIST
‹–   –›

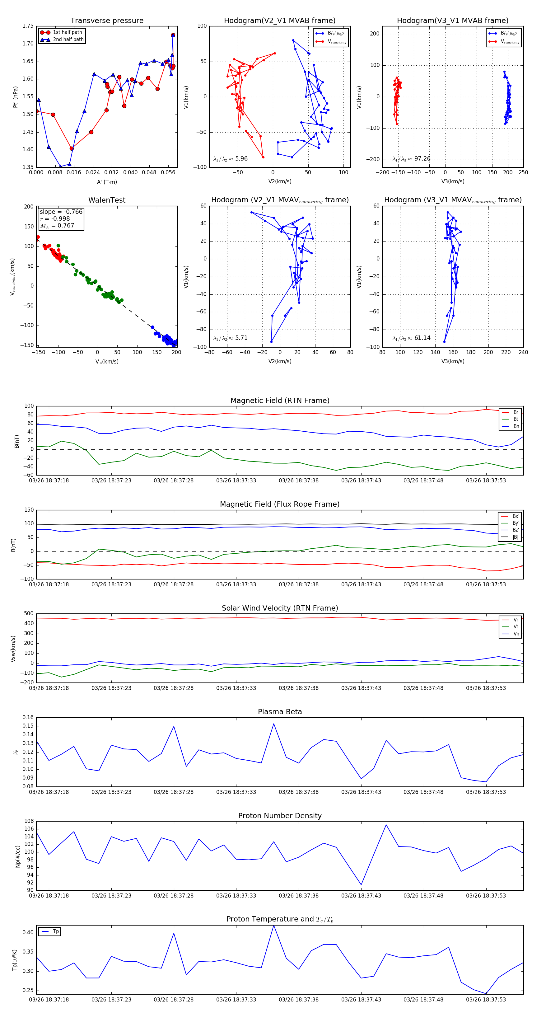
Flux Rope in 2024

Flux Rope Event 2024-03-26 18:37:17 ~ 2024-03-26 18:37:56 (40 seconds)


plot