HOME   LIST
‹–   –›

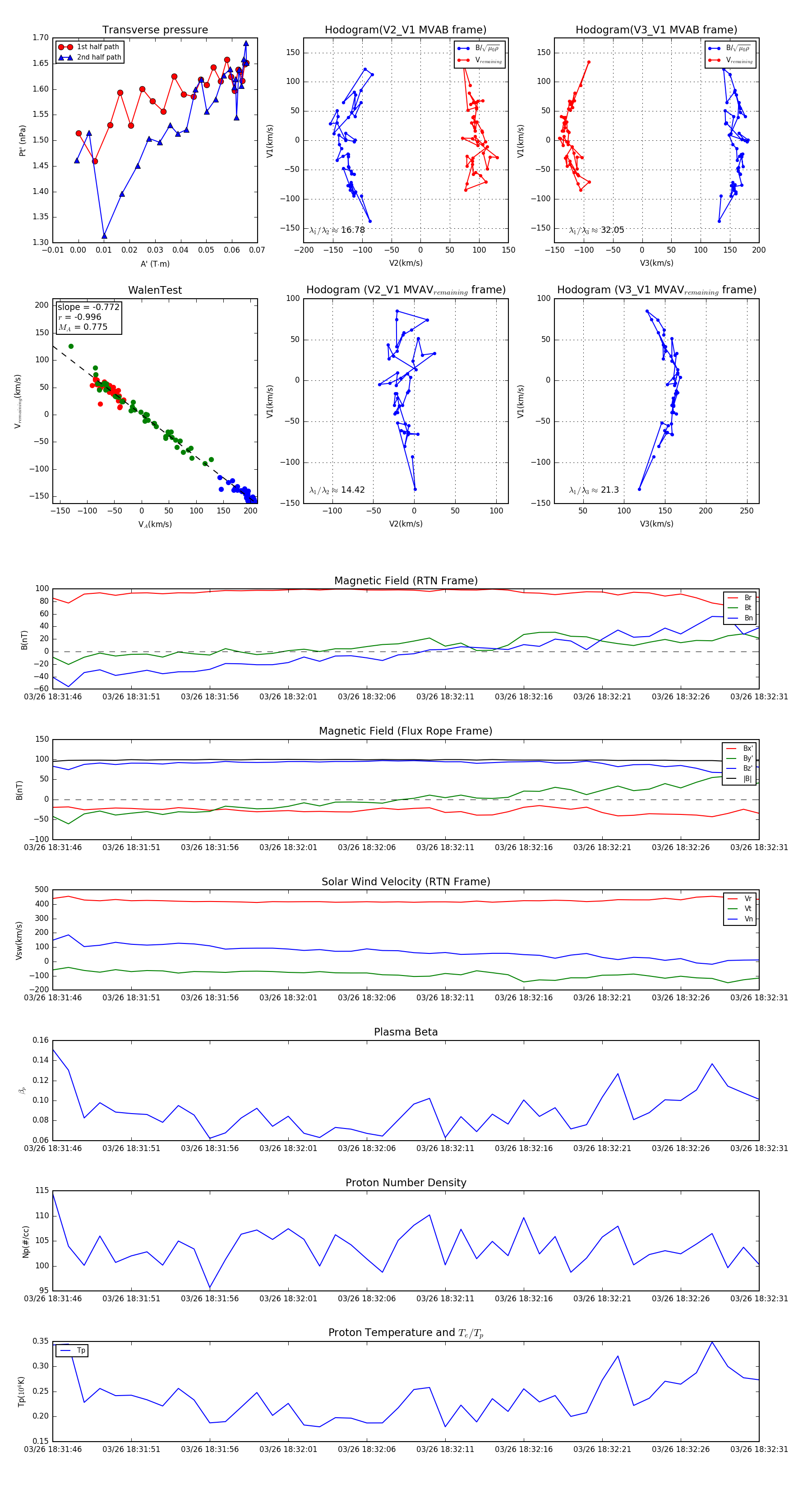
Flux Rope in 2024

Flux Rope Event 2024-03-26 18:31:46 ~ 2024-03-26 18:32:31 (46 seconds)


plot