HOME   LIST
‹–   –›

Flux Rope in 2024

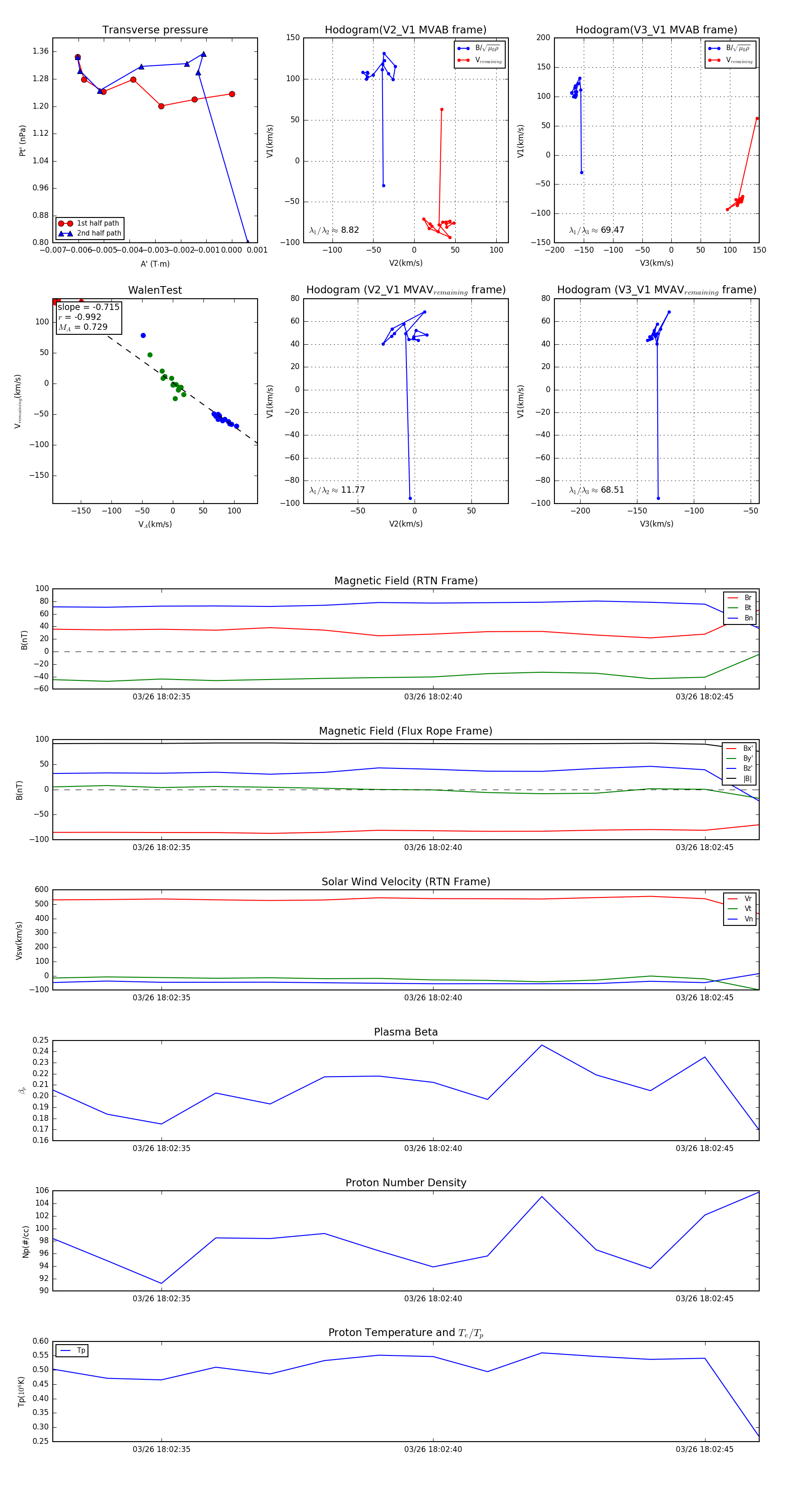
Flux Rope Event 2024-03-26 18:02:33 ~ 2024-03-26 18:02:46 (14 seconds)


plot