HOME   LIST
‹–   –›

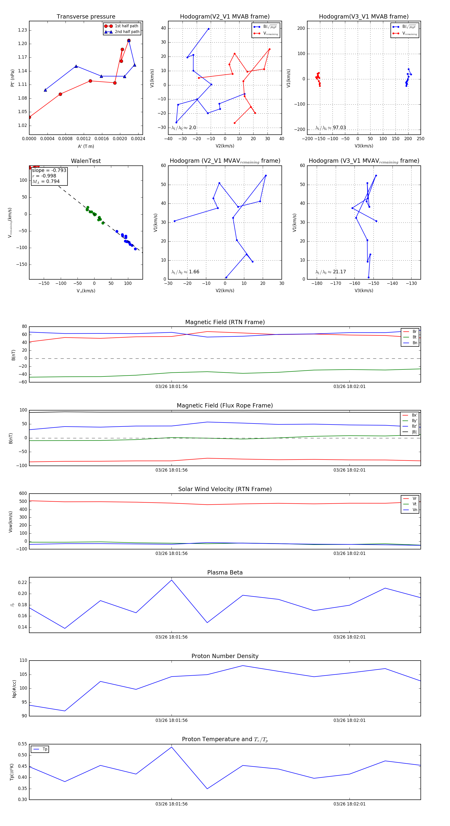
Flux Rope in 2024

Flux Rope Event 2024-03-26 18:01:52 ~ 2024-03-26 18:02:03 (12 seconds)


plot