HOME   LIST
‹–   –›

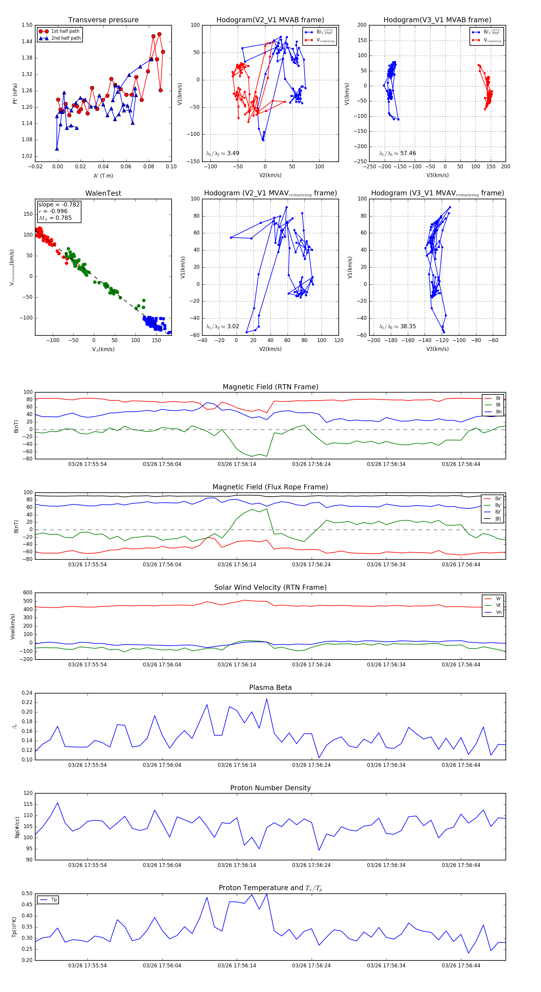
Flux Rope in 2024

Flux Rope Event 2024-03-26 17:55:47 ~ 2024-03-26 17:56:50 (64 seconds)


plot