HOME   LIST
‹–   –›

Flux Rope in 2024

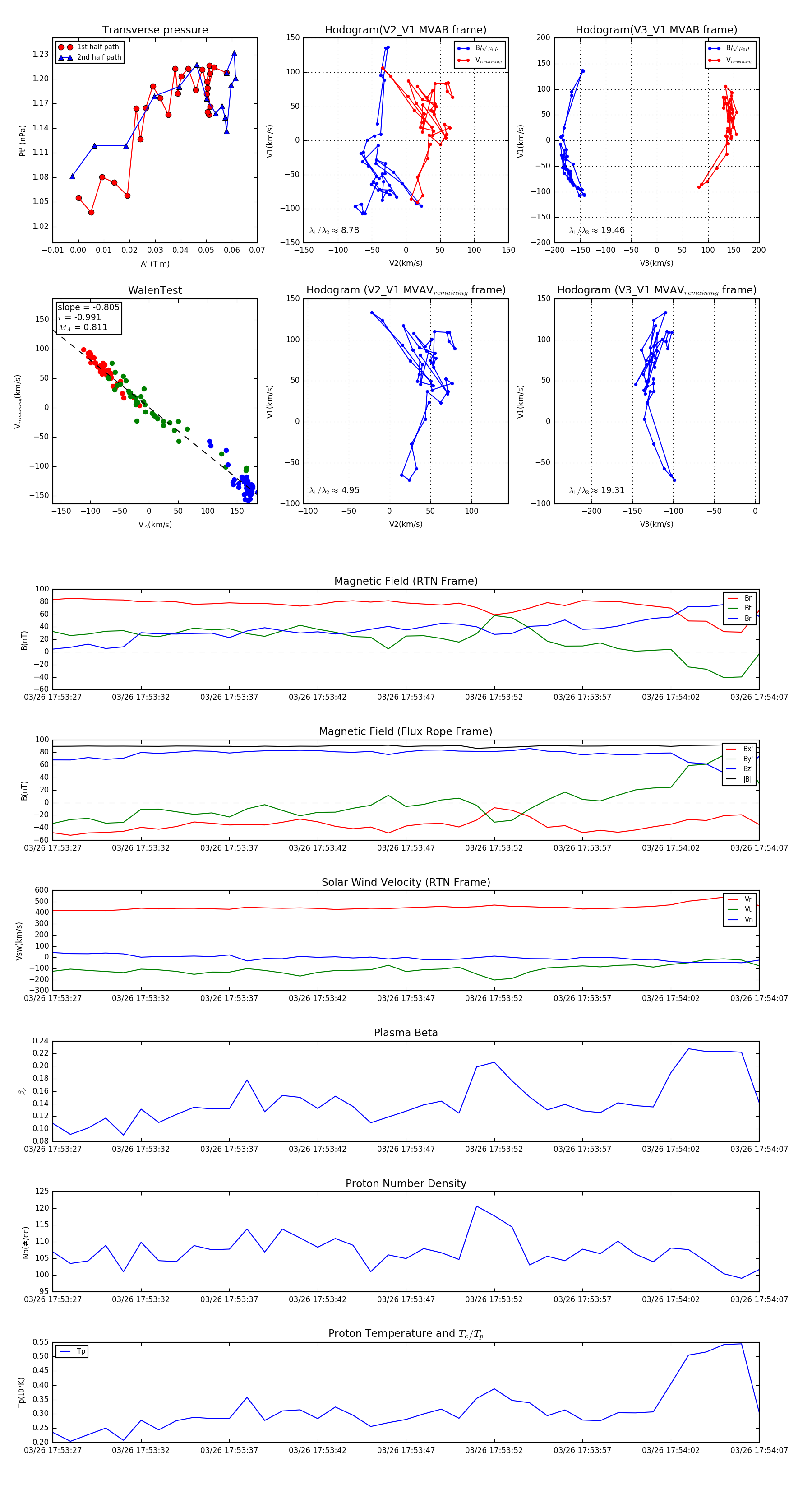
Flux Rope Event 2024-03-26 17:53:27 ~ 2024-03-26 17:54:07 (41 seconds)


plot