HOME   LIST
‹–   –›

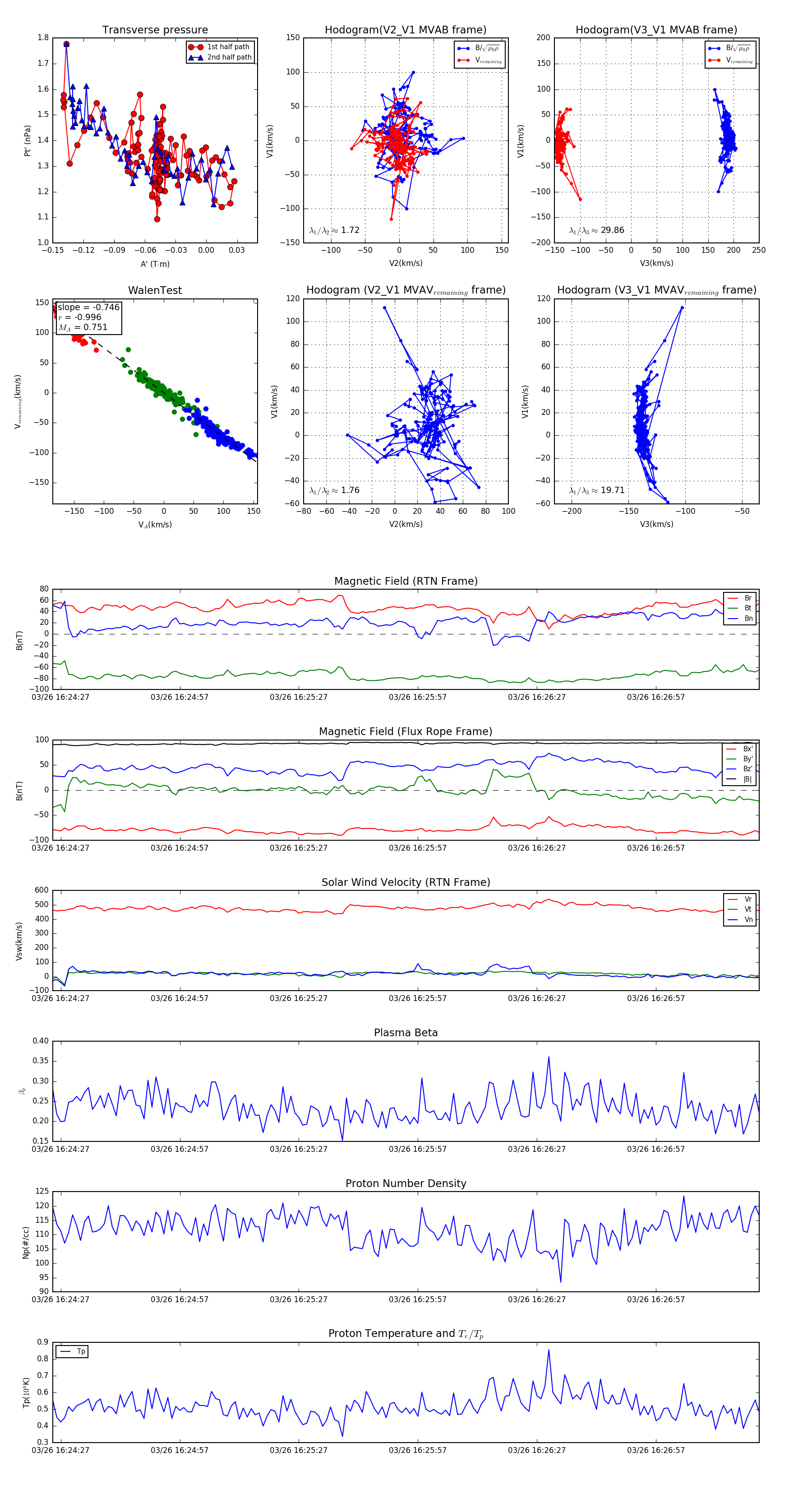
Flux Rope in 2024

Flux Rope Event 2024-03-26 16:24:25 ~ 2024-03-26 16:27:23 (179 seconds)


plot