HOME   LIST
‹–   –›

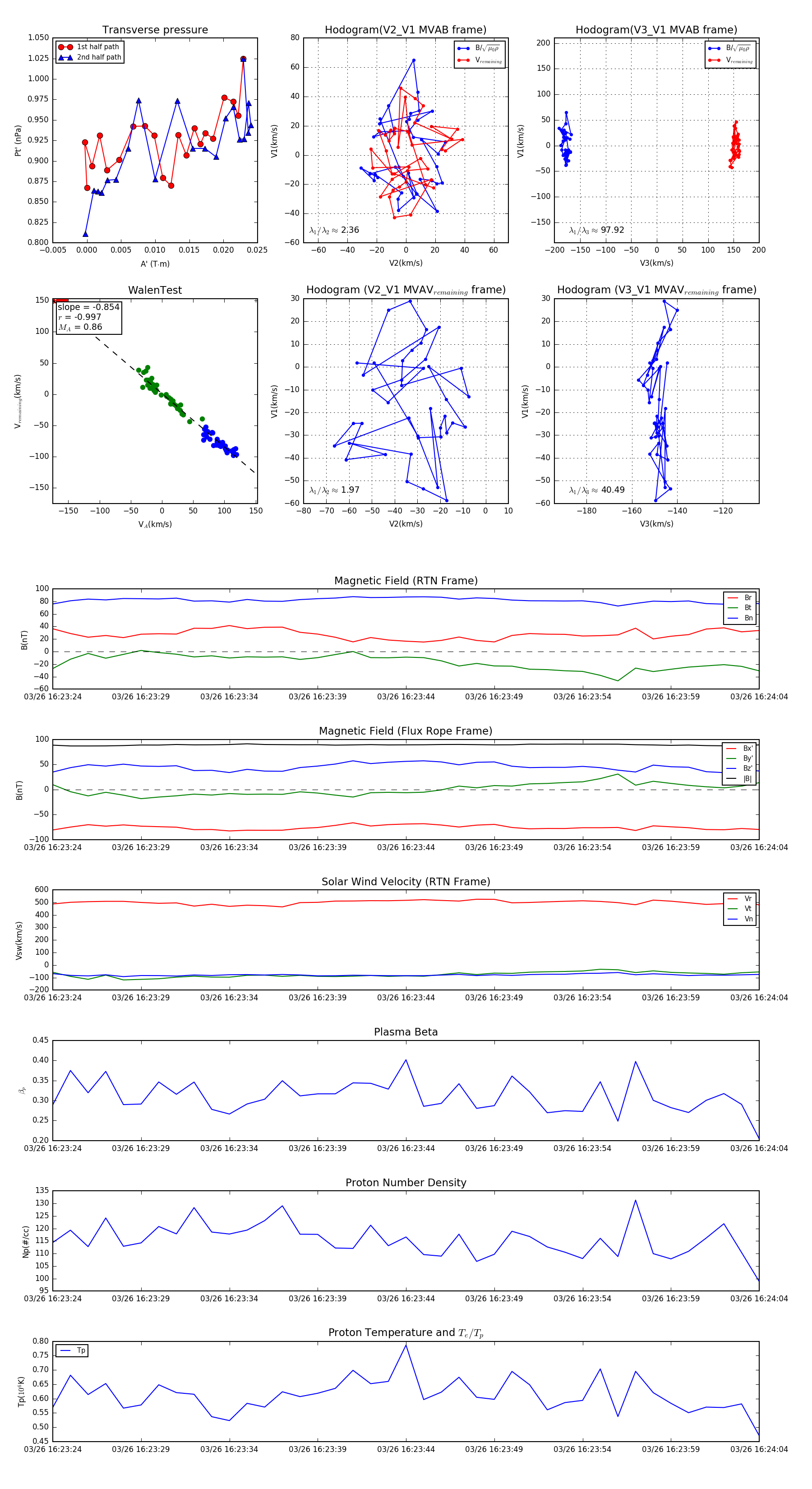
Flux Rope in 2024

Flux Rope Event 2024-03-26 16:23:24 ~ 2024-03-26 16:24:04 (41 seconds)


plot