HOME   LIST
‹–   –›

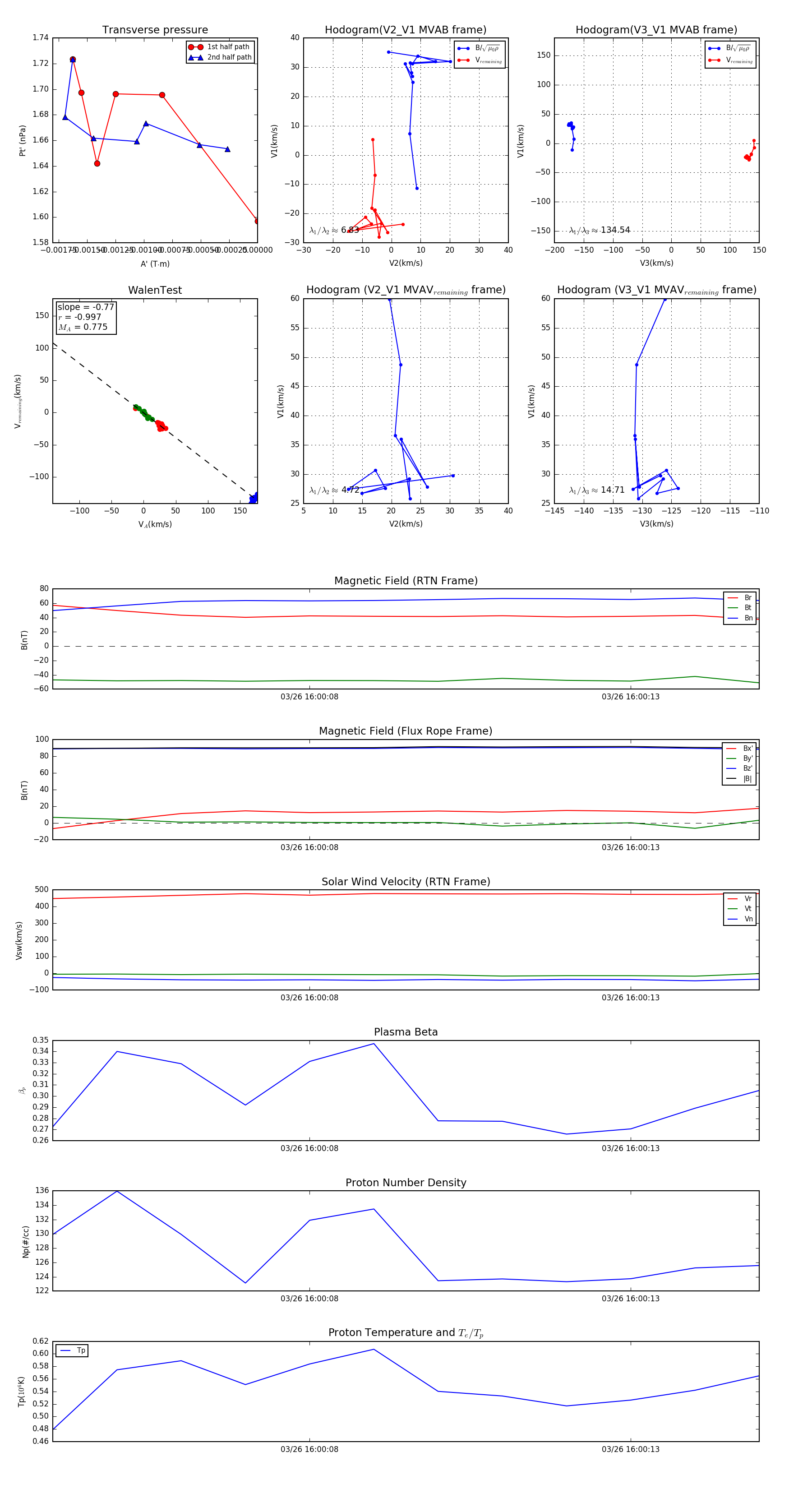
Flux Rope in 2024

Flux Rope Event 2024-03-26 16:00:04 ~ 2024-03-26 16:00:15 (12 seconds)


plot