HOME   LIST
‹–   –›

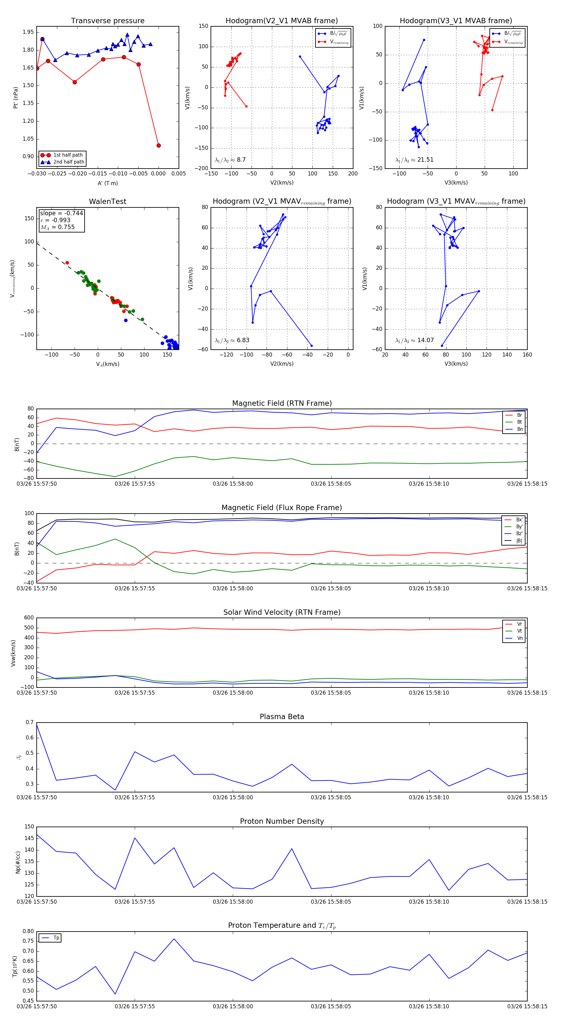
Flux Rope in 2024

Flux Rope Event 2024-03-26 15:57:50 ~ 2024-03-26 15:58:15 (26 seconds)


plot