HOME   LIST
‹–   –›

Flux Rope in 2024

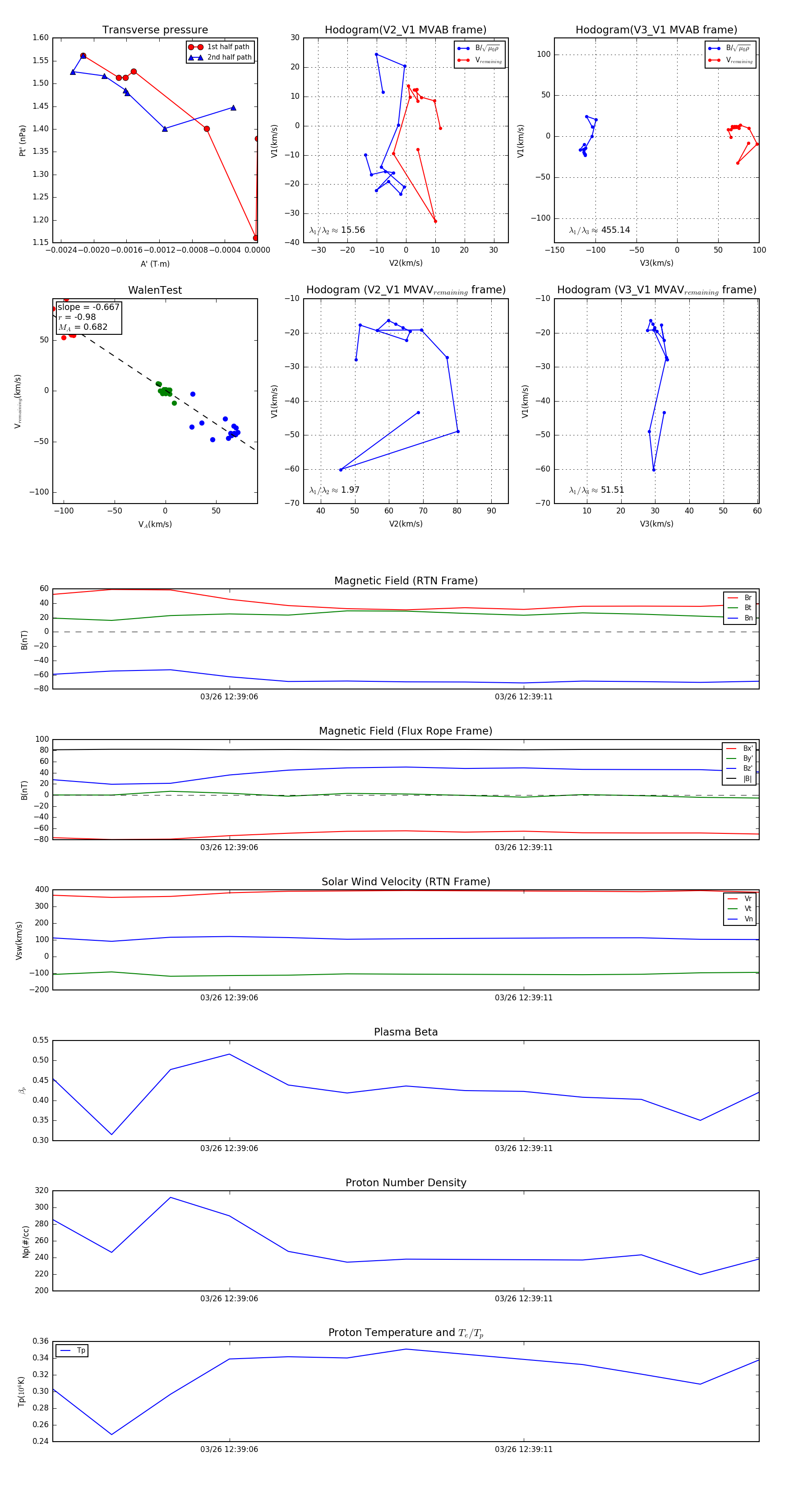
Flux Rope Event 2024-03-26 12:39:03 ~ 2024-03-26 12:39:15 (13 seconds)


plot