HOME   LIST
‹–   –›

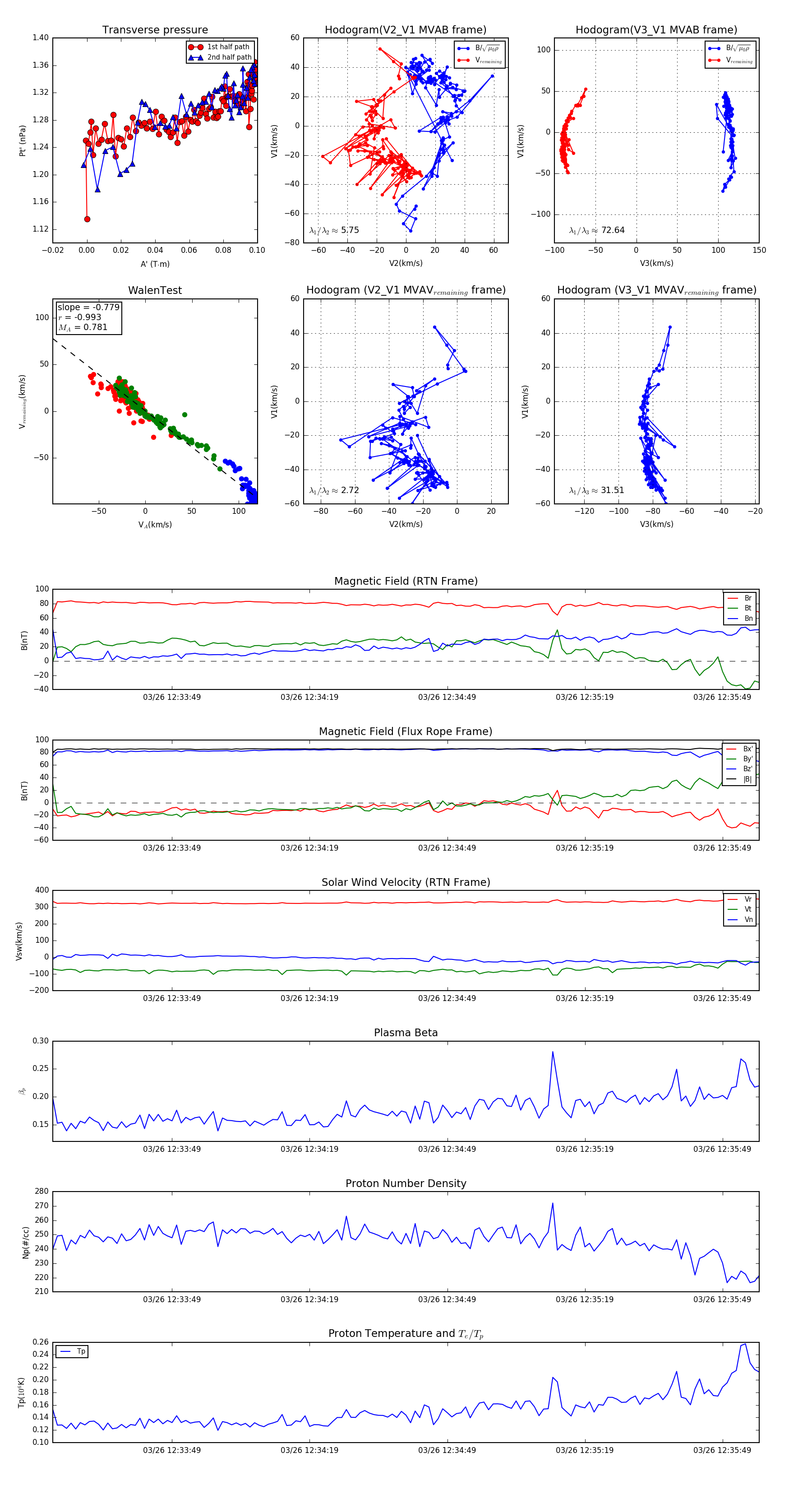
Flux Rope in 2024

Flux Rope Event 2024-03-26 12:33:23 ~ 2024-03-26 12:35:57 (155 seconds)


plot