HOME   LIST
‹–   –›

Flux Rope in 2024

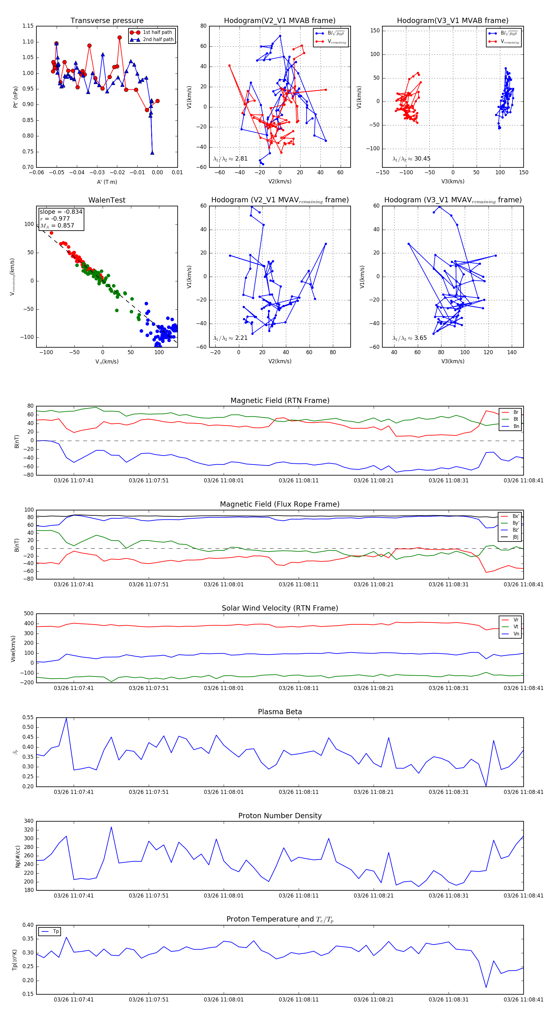
Flux Rope Event 2024-03-26 11:07:36 ~ 2024-03-26 11:08:41 (66 seconds)


plot