HOME   LIST
‹–   –›

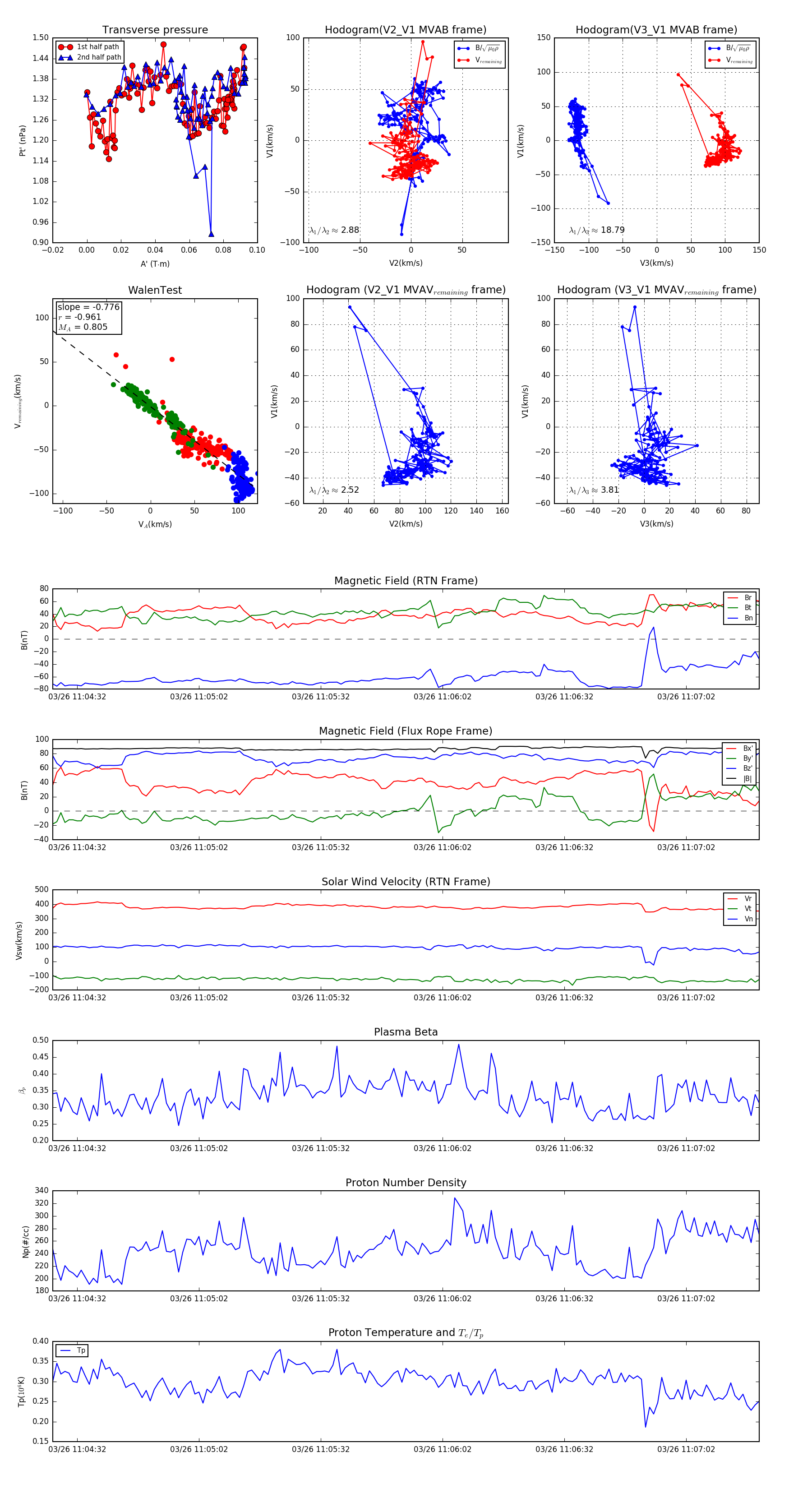
Flux Rope in 2024

Flux Rope Event 2024-03-26 11:04:26 ~ 2024-03-26 11:07:20 (175 seconds)


plot