HOME   LIST
‹–   –›

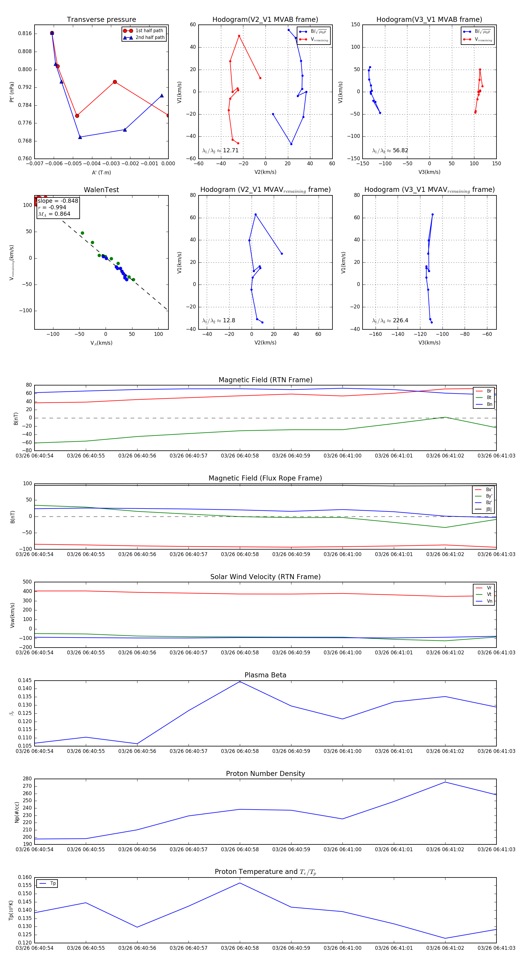
Flux Rope in 2024

Flux Rope Event 2024-03-26 06:40:54 ~ 2024-03-26 06:41:03 (10 seconds)


plot