HOME   LIST
‹–   –›

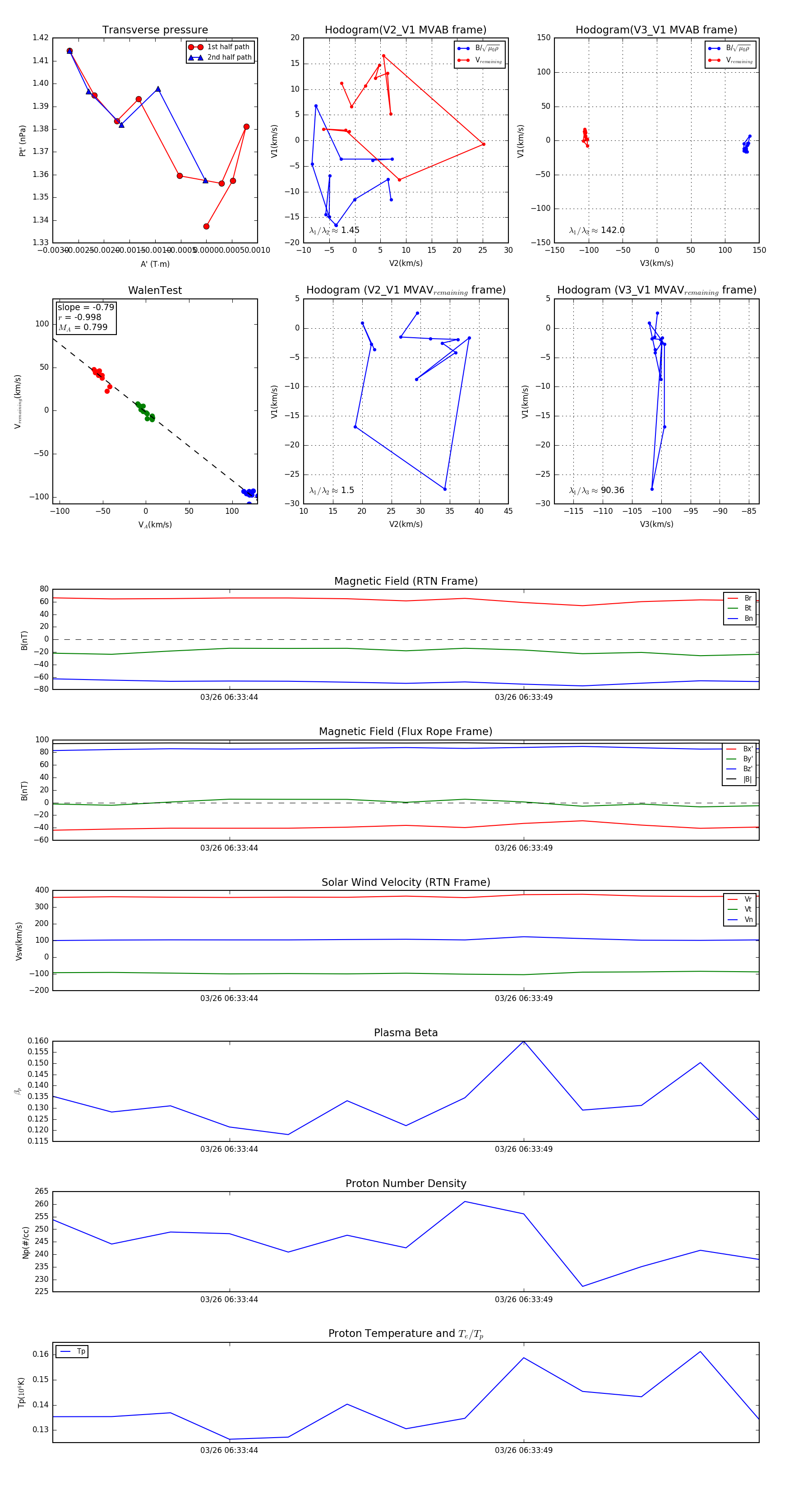
Flux Rope in 2024

Flux Rope Event 2024-03-26 06:33:41 ~ 2024-03-26 06:33:53 (13 seconds)


plot